專注企業債務紓困與價值重組的實戰筆記?服務銀行、AMC、政府平臺及民營企業?涅槃貸 3.0 開創踐行者?以 “鐵算盤、鐵賬本、鐵規章” 重塑信用。
作者:陳健民、歐文杰
來源:金融法律服務(ID:jamiefaith)
題記
最近幾年,涉及上市公司、金融證券案件頻發。輕則行政處罰,禁止市場準入;重則涉及刑事處罰,萬千努力一朝幻滅。而隨著國家對于金融證券市場的監管力度加強、金融證券市場開放力度加大、以及未來對標歐美金融證券市場的需要,國家對于規范金融證券市場、打擊違法犯罪活動的尺度也在逐步調整,曾經一些雖已立法但很少適用的“僵尸罪名”亦有逐漸復蘇的跡象。
陳健民律師于2015年便計劃將涉及金融證券市場、上市公司合規及其高管可能涉及的刑事罪名逐一整理解讀分析,卻一直因各種原因未能成文。即日起,陳健民律師團隊將啟動并實施該計劃,希望通過對一些典型性案例的分析,對金融證券市場合規及上市公司風控起到一定“揭開面紗”作用。
操縱證券、期貨市場罪
縮略語表


第一部分 相關法律法規(部 分)
刑法
第一百八十二條 【操縱證券、期貨市場罪】有下列情形之一,操縱證券、期貨市場,情節嚴重的,處五年以下有期徒刑或者拘役,并處或者單處罰金;情節特別嚴重的,處五年以上十年以下有期徒刑,并處罰金:
(一)單獨或者合謀,集中資金優勢、持股或者持倉優勢或者利用信息優勢聯合或者連續買賣,操縱證券、期貨交易價格或者證券、期貨交易量的;
(二)與他人串通,以事先約定的時間、價格和方式相互進行證券、期貨交易,影響證券、期貨交易價格或者證券、期貨交易量的;
(三)在自己實際控制的賬戶之間進行證券交易,或者以自己為交易對象,自買自賣期貨合約,影響證券、期貨交易價格或者證券、期貨交易量的;
(四)以其他方法操縱證券、期貨市場的。
單位犯前款罪的,對單位判處罰金,并對其直接負責的主管人員和其他直接責任人員,依照前款的規定處罰。
刑修六說明
2、刑法第一百八十二條規定了操縱證券、期貨市場的犯罪及刑事責任。十屆全國人大常委會第十八次會議通過的修訂后的證券法,對操縱證券市場的違法行為的界定作了修改,刑法這一條規定需要與修訂后的證券法相銜接。此外,司法機關和有關部門提出,刑法這一條中規定對操縱證券、期貨交易價格的犯罪按違法所得的倍數處罰金,但違法所得數額很難計算,建議將罰金刑的數額具體化。因此,擬對刑法第一百八十二條作相應修改:對操縱證券、期貨市場的行為作出與證券法相銜接的表述;將罰金數額改為三十萬元以上三百萬元以下。
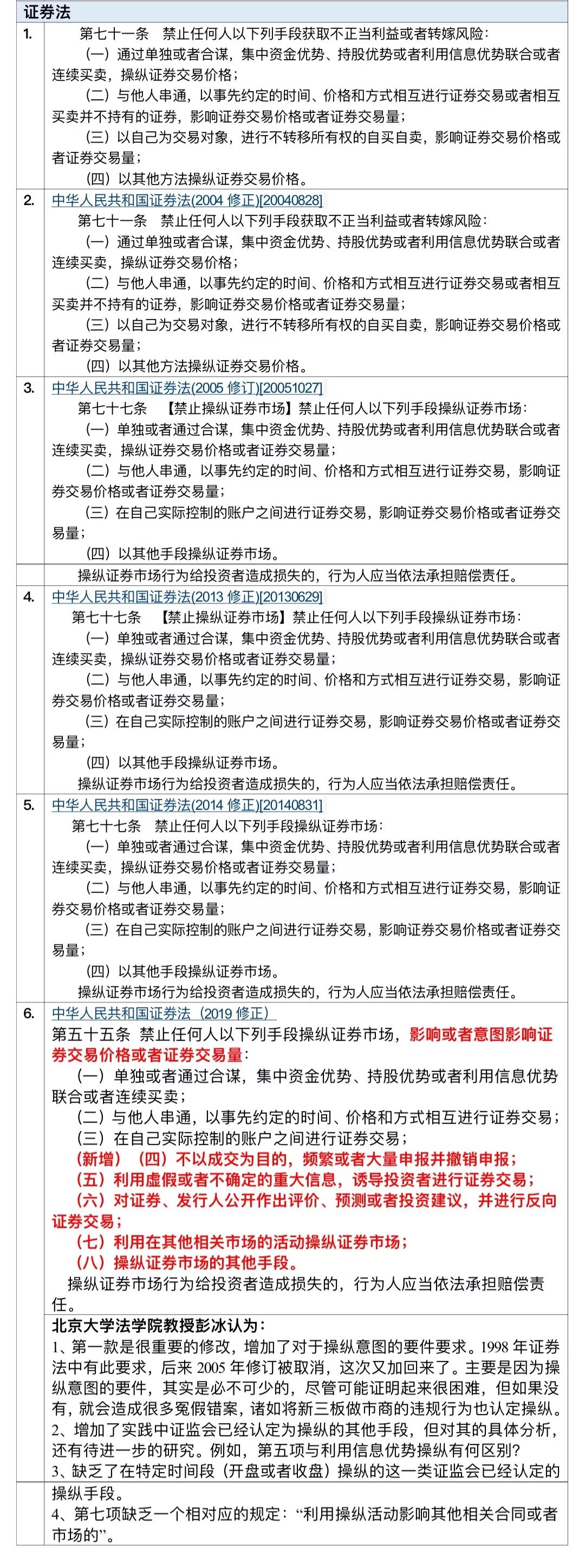
證券法
第五十五條 禁止任何人以下列手段操縱證券市場,影響或者意圖影響證券交易價格或者證券交易量:
(一)單獨或者通過合謀,集中資金優勢、持股優勢或者利用信息優勢聯合或者連續買賣;
(二)與他人串通,以事先約定的時間、價格和方式相互進行證券交易;
(三)在自己實際控制的賬戶之間進行證券交易;
(四)不以成交為目的,頻繁或者大量申報并撤銷申報;
(五)利用虛假或者不確定的重大信息,誘導投資者進行證券交易;
(六)對證券、發行人公開作出評價、預測或者投資建議,并進行反向證券交易;
(七)利用在其他相關市場的活動操縱證券市場;
(八)操縱證券市場的其他手段。
操縱證券市場行為給投資者造成損失的,行為人應當依法承擔賠償責任。
期貨交易管理條例
第七十條 任何單位或者個人有下列行為之一,操縱期貨交易價格的,責令改正,沒收違法所得,并處違法所得1倍以上5倍以下的罰款;沒有違法所得或者違法所得不滿20萬元的,處20萬元以上100萬元以下的罰款:
(一)單獨或者合謀,集中資金優勢、持倉優勢或者利用信息優勢聯合或者連續買賣合約,操縱期貨交易價格的;
(二)蓄意串通,按事先約定的時間、價格和方式相互進行期貨交易,影響期貨交易價格或者期貨交易量的;
(三)以自己為交易對象,自買自賣,影響期貨交易價格或者期貨交易量的;
(四)為影響期貨市場行情囤積現貨的;
(五)國務院期貨監督管理機構規定的其他操縱期貨交易價格的行為。
單位有前款所列行為之一的,對直接負責的主管人員和其他直接責任人員給予警告,并處1萬元以上10萬元以下的罰款。
指引(試行)
第三章 操縱手段認定
(一)蠱惑交易操縱認定
第三十一條 本指引所稱蠱惑交易操縱,是指行為人進行證券交易時,利用不真實、不準確、不完整或不確定的重大信息,誘導投資者在不了解事實真相的情況下做出投資決定,影響證券交易價格或交易量,以便通過期待的市場波動,取得經濟上的利益的行為。
第三十二條 前條所稱“進行證券交易”是指行為人在編造、傳播或者散布不真實、不準確、不完整或不確定的重大信息之前買入或賣出相關證券;而在編造、傳播、散布不 真實、不準確、不完整或不確定的重大信息及股價發生波動之后賣出或買入相關證券。
第三十三條 本指引第三十一條所稱“利用不真實、不準確、不完整或不確定的重大信息”具有下列含義:
(一)行為人利用的信息是能夠對證券市場上一般投資者的投資決策產生影響的不真實、不準確、不完整或不確定的重大信息;
(二)行為人具有編造或者傳播或者散布不真實、不準確、不完整或不確定的重大信息的行為。
行為人可以是不真實、不準確、不完整或不確定的重大信息的編造者,也可以是其傳播者或者散布者。對于重大信息,應參照本指引第十九條第二款的規定進行認定。
第三十四條 行為人具有下列情形的,可以認定為蠱惑交易操縱:
(一)具有利用不真實、不準確、不完整或不確定的重大信息的行為;
(二)在編造、傳播或者散布不真實、不準確、不完整或不確定的重大信息之前或者之后進行證券交易;
(三)影響證券交易價格或交易量。
(二)搶帽子交易操縱認定
第三十五條 本指引所稱搶帽子交易操縱,是指證券公司、證券咨詢機構、專業中介機構及其工作人員,買賣或者持有相關證券,并對該證券或其發行人、上市公司公開做出評價、預測或者投資建議,以便通過期待的市場波動取得經濟利益的行為。
但上述機構及其人員依據有關法律、行政法規、規章或有關業務規則的規定,已經公開做出相關預告的,不視為搶帽子交易操縱。
第三十六條 具有下列情形之一的,視為前條所稱公開做出評價、預測或者投資建議:
(一)證券公司、證券咨詢機構、專業中介機構及其工作人員在報刊、電臺、電視臺等傳統媒體上對相關證券或其發行人、上市公司做出評價、預測或者投資建議的;
(二)證券公司、證券咨詢機構、專業中介機構及其工作人員在電子網絡媒體上對相關證券或其發行人、上市公司做出評價、預測或者投資建議的;
(三)從事會員制業務的證券公司或者證券咨詢機構,通過報刊、電臺、電視臺、網站等媒體或利用傳真、短信、電子信箱、電話、軟件等工具,面向會員對相關證券或其發行人、上市公司做出評價、預測或者投資建議的。
第三十七條 具有下列情形的,可以認定為搶帽子交易操縱:
(一)行為人是證券公司、證券咨詢機構、專業中介機構及其工作人員;
(二)行為人對相關證券或其發行人、上市公司公開做出評價、預測或者投資建議;
(三)行為人在公開做出評價、預測或者投資建議前買賣或持有相關證券;
(四)行為人通過公開評價、預測或者投資建議,在相關證券的交易中謀取利益。
(三)虛假申報操縱認定
第三十八條 本指引所稱虛假申報操縱,是指行為人做出不以成交為目的的頻繁申報和撤銷申報,誤導其他投資者,影響證券交易價格或交易量。
第三十九條 頻繁申報和撤銷申報,是指行為人在同一交易日內,在同一證券的有效競價范圍內,按照同一買賣方向,連續、交替進行3次以上的申報和撤銷申報。
第四十條 具有下列情形的,可以認定為虛假申報操縱:
(一)行為人不以成交為目的;
(二)行為人做出頻繁申報和撤銷申報的行為;
(三)影響證券交易價格或者證券交易量。
(四)特定時間的價格或價值操縱認定
第四十一條 本指引所稱特定時間的價格或價值操縱,是指行為人在計算相關證券的參考價格或者結算價格或者參考價值的特定時間,通過拉抬、打壓或鎖定手段,影響相關證券的參考價格或者結算價格或者參考價值的行為。
第四十二條 本指引所稱特定時間,是指計算相關證券的參考價格或者結算價格或者參考價值的特定時間。對于特定時間,應依據法律、行政法規、規章、業務規則的規定或者依據發行人、上市公司、相關當事人的公告內容進行認定。
第四十三條 本指引所稱拉抬、打壓或鎖定,是指行為人以高于市價的價格發出買入申報致使證券交易價格上漲,或者以低于市價的價格發出賣出申報致使證券交易價格下跌, 或者通過發出買入或者賣出申報致使證券交易價格形成虛擬的價格水平。
第四十四條 具有下列情形的,可以認定為特定時間的價格或價值操縱:
(一)交易時間為計算相關證券的參考價格或者結算價格或者參考價值的特定時間;
(二)行為人具有拉抬、打壓或鎖定證券交易價格的行為;
(三)影響特定時間的價格或價值。
(五)尾市交易操縱認定
第四十五條 本指引所稱尾市交易操縱,是指行為人在即將收市時,通過拉抬、打壓或鎖定手段,操縱證券收市價格的行為。
第四十六條 前條所稱即將收市時,是指證券交易所集中交易市場收市前的15分鐘時間。
對于其他市場的即將收市時,應根據各個市場的具體情況按照個案認定。
第四十七條 具有下列情形的,可以認定為尾市交易操縱:
(一)交易發生在即將收市時;
(二)行為人具有拉抬、打壓或鎖定證券交易價格的行為;
(三)影響證券收市價格。
第九章 附則
第五十五條 行為人操縱某一證券品種的交易價格或者交易量,其目的在于影響其他證券品種的交易價格或者交易量的,該操縱行為由中國證監會參照本指引的相關規定進行認定。
第二部分 立法沿革


第三部分 逐條解讀
一、有下列情形之一,操縱證券、期貨市場
(一)證券、期貨市場
證券、期貨市場需要是經國家有關主管部門批準的證券期貨市場。[1]
目前,我國證券市場包括主板、中小板、創業板、“新三板”(全國中小企業股份轉讓系統)以及新設立的科創板。[2]操縱主板、中小板、創業板、科創板證券,構成操縱證券市場犯罪的,依照操縱證券、期貨市場解釋的規定定罪處罰。
操縱證券、期貨市場解釋第10條[3]明確了對“新三板”市場的適用問題,該條考慮到“新三板”與深交所、上交所的差異性[4]以及共性(“新三板”市場對證券交易的誠實信用原則、三公原則、穩定有序市場秩序的要求),明確對于操縱“新三板”市場的行為原則上應當比照執行操縱證券、期貨市場解釋的規定。同時,考慮到“新三板”市場中掛牌公司體量較小,股票流通性較低,為防止不當擴大刑事打擊面,本條排除操縱證券、期貨市場解釋第2條第1項、第2項和第4條第1項、第2項規定的證券成交量占比標準的適用。
(二)操縱行為的認定
1. 【聯合、連續交易操縱】[5]
單獨或者合謀,集中資金優勢、持股或者持倉優勢或者利用信息優勢聯合或者連續買賣,操縱證券、期貨交易價格或者證券、期貨交易量的
《刑法》中對于聯合、連續交易操縱的定義與《指引(試行)》中的定義基本上是一致的[6]。
(1)三類不同優勢的比較對象都是市場上的一般投資者。[7]
(a)資金優勢、持股或者持倉優勢
資金優勢在《指引(試行)》中指買賣證券所能集中的資金在數量上的優勢。認定因素有:行為人在行為期間動用的資金量及其所占相關證券的成交量的比例、同期市場交易活躍程度以及投資者參與交易狀況等。
持股優勢相對應即為持有證券在數量上的優勢。認定因素包括:行為人在行為期間持有實際流通股份的總量及其所占相關證券的實際流通股份總量的比例、同期相關證券的投資者持股狀況等。
(b)信息優勢
對于證券市場中的“信息優勢”,《指引(試行)》第十九條:信息優勢,是指行為人相對于市場上一般投資者對標的證券及其相關事項的重大信息具有獲取或者了解更易、更早、更準確、更完整的優勢。
前款所稱重大信息,是指能夠對具有一般證券市場知識的理性投資者的投資決策產生影響的事實或評價。下列信息屬于重大信息:
(一)《證券法》第六十五條、第六十六條、第六十七條、第七十五條及相關規定所稱中期報告、年度報告、重大事件和內幕信息等;
(二)對證券市場有重大影響的經濟政策、金融政策;
(三)對證券市場有顯著影響的證券交易信息;
(四)在證券市場上具有重要影響的投資者或者證券經營機構的信息;
(五)中國證監會或證券交易所認定的重大信息。
但是有觀點認為信息并非僅限于“內幕信息”,因為證券市場是一個較為敏感的市場,其對“信息”的敏感度要遠遠高于一般的市場,所以上述所謂“信息”既包括真實信息,也包括虛假信息。[8]

[1] 楊某某詐騙一審刑事判決書,(2018)滬0120刑初1354號:“被告人楊某某的辯護人認為,楊某某的行為若構成犯罪,應當構成操縱證券、期貨市場罪。本院認為,本案中上海創懌嘉投資管理有限公司進行免傭金賬戶對倒交易、操縱股價的中國國際藝術品產權交易所平臺,并非經國家有關主管部門批準的證券期貨市場,故不符合操縱證券、期貨市場罪構成要件。”
徐某詐騙一審刑事判決書,(2018)滬0116刑初883號:“本院認為,關于辯護人提出的定性異議(本案更符合操縱證券、期貨市場罪),本院認為,本案涉案的嘉興某某市場管理有限公司平臺是現貨交易平臺,并不具有證券、期貨交易資格。”
[2] 司法解釋答記者問:5、操縱證券、期貨市場、利用未公開信息交易兩部司法解釋將從7月1日起正式實施,在實施過程中有哪些需要注意的問題?(最高法)
在實施過程中需要注意以下幾方面的問題:
(1)關于操縱證券、期貨市場司法解釋的適用問題。目前我國證券市場包括主板、中小板、創業板和“新三板”(全國中小企業股份轉讓系統),以及新設立的科創版。操縱主板、中小板、創業板、“新三板”、科創版證券,構成操縱證券市場犯罪的,依照“兩高”《關于辦理操縱證券、期貨市場刑事案件適用法律若干問題的解釋》的規定定罪處罰。需要特別說明的是,對操縱“新三板”證券市場行為,考慮到目前“新三板”證券市場對合格投資者適當性有較高要求,市場流動性不高,特別是在一些交易稀少的證券中,一些輕微的操縱行為就可能達到本解釋所規定的相關交易行為所占比例的入罪標準。據此,司法解釋規定對操縱“新三板”證券市場行為,比照本解釋的規定執行,不適用本解釋第二條第一、二項和第四條第一、二項有關比例標準,確保準確懲治操縱新三板證券市場犯罪。
[3] 操縱證券、第十條 對于在全國中小企業股份轉讓系統中實施操縱證券市場行為,社會危害性大,嚴重破壞公平公正的市場秩序的,比照本解釋的規定執行,但本解釋第二條第一項、第二項和第四條第一項、第二項除外。
[4] 缐杰、吳嶠濱:《關于辦理操縱證券、期貨市場刑事案件適用法律若干問題的解釋》重點難點問題解讀,《檢察日報》2019.08.18。
①服務對象不同。“新三板”主要為創新型、創業型、成長型中小微企業發展服務,在新三板掛牌交易的公司,一般規模較小,公司業績不穩定,不符合在主板上市的條件。
②投資者不同。“新三板”對投資者設置較高門檻(如要求自然人投資人日均金融資產500萬人民幣以上),投資者必須具有較強的風險識別能力與承受能力。
③股票轉讓方式不同。“新三板”股票轉讓可以采取協議方式、做市方式、競價方式或其他證監會批準的轉讓方式。
[5] 指引(試行)第二節“連續交易操縱認定”。
[6] 指引(試行)第十六條:本指引所稱連續交易操縱,是指《證券法》第七十七條第一款第(一)項所列示的操縱證券市場的手段,即單獨或者通過合謀,集中資金優勢、持股優勢或者利用信息優勢聯合或者連續買賣,操縱證券交易價格或者證券交易量。
[7] 指引(試行)第17、18、19條。
[8] 劉憲權:《金融犯罪刑法學原理》,上海人民出版社,2017。
注:文章為作者獨立觀點,不代表資產界立場。
題圖來自 Pexels,基于 CC0 協議
本文由“金融法律服務”投稿資產界,并經資產界編輯發布。版權歸原作者所有,未經授權,請勿轉載,謝謝!

金融法律服務 











