專注企業債務紓困與價值重組的實戰筆記?服務銀行、AMC、政府平臺及民營企業?涅槃貸 3.0 開創踐行者?以 “鐵算盤、鐵賬本、鐵規章” 重塑信用。
作者:克而瑞研究中心
來源:克而瑞地產研究(ID:cricyjzx)
房企境內發債有所松綁,全年融資成本同比下降近1pct。
本月關注
政府針對房地產債務風險密集表態,冷鏈物流迎來發展風口
本月中旬政府針對房地產債務風險進行了密集表態:13日,證監會在內部會議上表示,要穩妥化解債券違約風險,央行則在內部會議上再度強調房住不炒,提出要穩妥實施好房地產金融審慎管理制度;14日銀保監會在內部會議上表示要穩妥處置大型實體企業債務風險;16日財政部表示要穩妥化解隱性債務存量,堅持中央不救助原則。整體看來,本月政府對房企融資沒有推出實質性的政策,重點強調了房企要自行穩妥解決債務問題。此外值得注意的是,國務院辦公廳在12日發布的“十四五”冷鏈物流發展規劃中提出要拓展冷鏈物流企業投融資渠道,培育較強國際競爭力龍頭,物流地產可能是未來的一個發展風口。
房企境內發債有所松綁,全年融資成本同比下降近1pct
本月100家典型房企的融資總量為702.21億元,環比下降10%,同比下降48%。其中發債總額315.93億元,環比上升7.5%,同比下降8.9%。本月房企融資成本4.52%,環比上升0.72pct,同比下降2.40pct。其中境外融資成本7.02%,環比下降6.48pct;境內融資成本3.73%,環比上升0.31pct,同比下降1.47pct。本月房企發行的境內債融資利率在2.98%-6.80%間,主要是因為政策的密集發聲下房企發債有所松綁,更多的企業可以進行發債。從全年的數據來看,2021年100家典型房企新增債券類融資成本5.29%,同比下降0.93pct,其中境外債券融資成本達7.05%,下降1.01pct,境內債券融資成本4.06%,下降0.43pct。
德商產投服務完成上市,全年房企及旗下板塊上市遇冷
本月沒有房企完成上市,但是房企旗下公司方面則有德商置業旗下的德商產投服務完成了上市。在遞表方面,本月沒有新增企業遞交招股書,僅有力高健康生活對招股書進行了更新。因此截至2021年底,在港交所提交過招股書但仍未上市的房企和房企旗下公司分別有12家和23家。整體來看2021年房企及旗下公司的上市自下半年開始都遇到了困難,港交所對于已交表的企業的審核也較為嚴格。而由于2022年開始港交所對上市企業基礎盈利門檻提高的60%新規將正式施行,規模較小的房企旗下公司的上市將會越發艱難,未來是否還會出現上市潮還有待觀察。
企業發債
債券發行:融資環境回暖下發債企業增多,境外發債企業環比增加5家
2021年12月100家典型房企的融資總量為702.21億元,環比下降10%,同比下降48%。房企融資“冰凍”解封雖得以推進,但當前機構融資仍是偏向財務狀況較好的房企,12月融資量仍屬于年內低位。從融資結構來看,境內債權融資434.05億元,環比下降13.5%,同比下降11.1%;境外債權融資166.52億元,環比上升35.0%,同比下降58.1%;本月資產證券化融資82.57億元,環比上升4.9%,同比下降79.6%。而全年來看,全年融資量13038億元,同比下降26%,近五年來融資量首次出現負增長,同時達到五年來最低點。其中,2021下半年以來,受房企商票違約、債券違約等多方面的影響,房企的融資量8月以后均不足千億元。

其中,12月債券發行規模達315.93億元,環比上升7.5%,同比下降8.9%。其中,境外債券發行規模76.14億元,環比上升646.0%,同比下降61.3%。12月房企境外發債有所恢復,共有6家房企境外發債,環比增長了5家。境內債券發行239.79億元,環比下降15.5%,同比上升59.9%。其中,公司債發行101億元,同比上升258.4%,環比上升20.2%;中期票據發行87.89億元,環比下降40.5%,同比上升25.4%;融資券發行50.9億元,環比上升1.8%,同比上升150.0%。從發債主體來看,本月境內發債不僅限于國企央企,已經擴容到部分財務狀況相對較好的民企。

本月房企融資成本4.52%,環比上升0.72pct,同比下降2.40pct。其中境外融資成本7.02%,環比下降6.48pct;境內融資成本3.73%,環比上升0.31pct,同比下降1.47pct。境內發債的企業中,融資利率在2.98%-6.80%間,政策的密集發聲下房企發債有所松綁,更多的企業可以進行發債。2021年100家典型房企新增債券類融資成本5.29%,同比下降0.93pct,其中境外債券融資成本達7.05%,下降1.01pct,境內債券融資成本4.06%,下降0.43pct。

具體企業表現來看,12月發債量最高的企業是華發股份,主要為發行了一筆15億元的公司債和合計20.9億元的超短融。本月發行債券的企業有19家,發債企業個數環比增長7家,發債企業有所擴容。而從發債年限來看,最大的為15年,是龍湖發行的一筆中期票據。從債券發行利率表現來看,企業發債成本持續分化,中海地產發行的公司債利率2.98%,而部分房企的境外債發行成本最高達到8.00%。

債券到期:本月到期債券類335.63億元
本月房企有31筆債券到期,金額共計335.63億元,環比下降21.1%,到期債券只數環比增加3只,主要在于部分企業提前贖回了債券,如中國恒大在上半年提前贖回了10.5億美元境外優先票據,世茂集團提前贖回5.7億美元票據。到期金額最高的債券為合景泰富2015年12月發行的一筆25億元的公司債。
提前關注到2022年1月將有42筆債券到期,合計768.03億元,環比上升128.8%,償債壓力相對較大,主要由于1月一般是房企的償債高峰期。單筆金額最高為中國恒大2020年發行的一筆19.99億美元的境外優先票據。

在債務違約方面, 12月3日,中國恒大稱其可能無法履行一項2.6億美元擔保義務,企業有可能出現實質性違約。對此,央行、銀保監會和證監會紛紛表示,恒大出現的風險屬于個別風險,不會影響中長期市場的正常融資功能,不會對我國銀行業、保險業的正常運行造成任何負面影響,對資本市場穩定運行的外溢影響也是可控的。此后在12月24日,信達資管宣布擬對中庚集團項目債權進行處置,總額約為9.33億元,意味著中庚集團也陷入了債務實質性違約,房企的流動性危機仍在持續,未來仍有可能曝出更多的債務違約事件。

上市和股票
擬上市房企:排隊房企及分拆業務公司為35家
本月沒有新增房企向港交所遞交招股說明書,因此截至2021年底,在港交所在遞交過招股書但仍未成功上市的房企仍為12家,其中有8家房企在招股書過期后都沒有更新招股書,未來是否會繼續上市進程還有待觀察。

在房企分拆旗下公司上市方面,本月沒有新增房企旗下公司遞交招股說明書,僅有力高健康生活在10日更新了招股書。截至2021年底,在港交所遞交過招股書而仍未上市的房企旗下公司共有23家,其中有多家企業的招股書都已過期,未來是否還會堅持上市有待觀察。除此之外,中南服務和中梁百悅智佳都通過了上市聆訊,祥生活服務則在11月23日通過聆訊之后于12月13日宣布暫緩上市計劃,可能是受到了資本市場不信任情緒的影響。

IPO和增發:全年新上市房企僅有1家,房企旗下公司上市趨冷
本月沒有房企完成上市,因此2021年全年新上市的房企僅有三巽控股一家。不過本月在房企旗下公司方面則有德商置業旗下的物業公司德商產投服務在17日完成了上市,其IPO發售價為1.11港元/股,所得IPO凈額為1.28億港元,。因此2021年新上市的房企旗下公司增至14家,不過近兩個月遞交上市申請的房企旗下公司數量明顯減少,港交所對于已交表的企業的審核也較為嚴格,房企旗下公司的上市速度有所減緩。除此之外,由于2022年開始港交所對上市企業基礎盈利門檻提高的60%新規將正式施行,規模較小的房企旗下公司的上市將會越發艱難,未來是否還會出現上市潮還有待觀察。


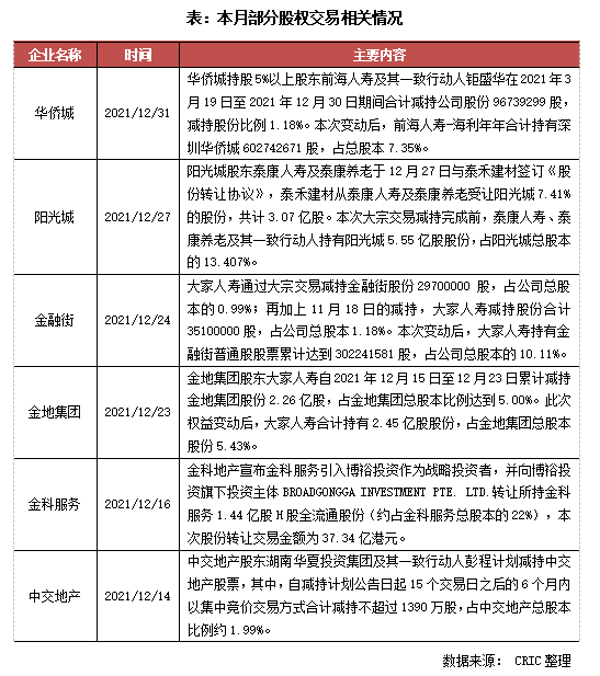
股權變動:多家房企出現股東減持,金科服務引入戰略投資者
本月有多家房企出現了股東減持,包括華僑城、陽光城、金融街等,在當前房地產流動性危機的背景下,部分進行財務投資的股東開始考慮撤離房地產行業。除此之外,本月金科為旗下服務引入了博裕投資作為戰略投資者,以37.34億港元的價格轉讓了22%的股權,一定程度上優化了企業的流動性,同時也為金科服務的發展帶來了戰略合作機會,有助于促進金科服務長期健康發展。

股價變動:兩市地產相關股表現差異較大,八成A股地產股整月上漲
本月兩市的地產相關股表現差異較大,A股地產股的表現較好,整月上漲的股票占比超過了83%,而H股整月上漲的股票占比則僅有49%。在H股方面,本月新希望服務的月漲幅達到了45%,是H股漲幅最大的地產相關股,企業的股價自從在20日大漲了20.42%之后保持著穩定的上升,企業的股東和管理層也從23日開始持續增持公司股票,一定程度上也提振了市場的信心,最終使得公司整月漲幅達到了地產相關股的第一。
在A股房企方面,本月財信發展的漲幅較大,企業股價從12月8日開始就穩定上漲,但是到22日開始有所回調,最終整月漲幅達到了59.91%,使其成為A股漲幅最大的房企。

注:文章為作者獨立觀點,不代表資產界立場。
題圖來自 Pexels,基于 CC0 協議
本文由“克而瑞地產研究”投稿資產界,并經資產界編輯發布。版權歸原作者所有,未經授權,請勿轉載,謝謝!

克而瑞地產研究 











