專注企業債務紓困與價值重組的實戰筆記?服務銀行、AMC、政府平臺及民營企業?涅槃貸 3.0 開創踐行者?以 “鐵算盤、鐵賬本、鐵規章” 重塑信用。
作者:小債看市
來源:小債看市(ID:little-bond)
昔日信創龍頭的“隕落”。
01逾期
近日,深圳市投資控股有限公司(以下簡稱“深圳投資控股”)公告稱,下屬子公司英飛拓(002528.SZ)及其全資子公司英飛拓仁用、英飛拓智能、英飛拓軟件和英飛拓智園發生部分債務逾期,英飛拓為全資子公司向銀行借款提供連帶責任保證擔保,英飛拓擔保逾期。

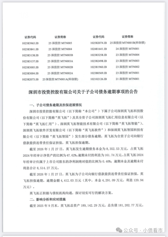
子公司債務逾期公告
公告顯示,截至2026年1月27日,英飛拓債務逾期本金及逾期未付利息合計8514.27萬元。
另外,英飛拓為子公司向銀行借款提供連帶責任保證擔保,英飛拓擔保逾期,逾期金額4412.03萬元。
目前,英飛拓正積極與債權機構溝通,探討切實可行的解決方案。
值得注意的是,近日英飛拓披露預虧凈資產為負,即將從ST變更為*ST,站在退市邊緣。
2025年1月25日,英飛拓因涉嫌信息披露違法違規,被中國證監會正式立案調查。
這家昔日信創龍頭的“隕落”,背后是一系列財務違規、債務逾期和數千名投資者的集體訴訟。
02流動性緊張
據官網介紹,英飛拓成立于2000年10月,于2010年在深交所A股上市。
英飛拓是新型智慧城市解決方案提供、建設和運營服務商,經營數字化、智能化和數字營銷等業務。
從股權結構看,英飛拓的控股股東是深圳投資控股,持股比例為26.35%,公司實際控制人為深圳市國資委。
2022~2024年,英飛拓分別實現營業總收入18.41億元、13.97億元和9.45億元,三年收入呈逐年下滑態勢。
同期,英飛拓實現歸屬于上市公司股東的凈利潤分別為-9.69億元、-7.71億元和-4.04億元,連續三年出現較大虧損但有所收窄。
據業績預報,英飛拓預計2025年度凈利潤虧損2.4億元–3.1億元。

歸母凈利潤
英飛拓虧損主要原因:一、2024年下半年公司對虧損嚴重的數字運營服務業務實施了收縮經營,2025年起不再產生數字運營服務收入;二、物聯產品業務主要依靠海外市場收入,受需求疲軟等因素影響較大,在供應鏈和終端市場的雙重擠壓下,成品庫存去化周期大幅延長,營收規模和利潤水平同比下降較大;三、解決方案業務受到運營資金不足等因素影響,存量項目減少,部分工程出現暫時中斷、交付周期延長、付款延遲的情況,收入規模和毛利水平同比下降。
截至2025年三季末,英飛拓總資產有18.91億,總負債18.12億,凈資產有7939.51萬元,公司資產負債率高達95.8%。

資產負債率
《小債看市》分析債務結構發現,英飛拓主要以流動負債為主,占總債務的91%,債務結構不合理。
截至2025年三季末,英飛拓流動負債有16.5億元,主要為應付賬款,其一年內到期的短期債務合計有5.97億元。
相較于短債壓力,英飛拓的流動性緊張,其賬上貨幣資金僅有1.01億元,不足以覆蓋短債,公司短期償債壓力較大。
此外,英飛拓還有非流動負債1.62億,主要為長期借款,其長期有息負債合計有1.06億元。
整體來看,英飛拓剛性債務總規模有7.03億元,主要為短期有息債務,帶息債務比為39%。
從融資渠道看,作為上市公司,英飛拓具備直接融資能力,此外其還通過應收賬款、銀行借款等方式融資。
不過,自2021年以來,英飛拓的籌資性現金流均為凈流出狀態,公司面臨一定再融資壓力。

籌資性現金流
資產質量方面,英飛拓應收賬款有4.01億元,存貨2.38億元,均對資金形成較大占用,其應收賬款還存在一定回收風險。
總得來看,英飛拓業績持續虧損,對債務和利息的保障能力惡化;流動性緊張,短期償債壓力大;資產質量一般,再融資壓力大。
03巨頭隕落
英飛拓成立于2000年,由美籍華人劉肇懷創辦。
早期,英飛拓是安防產品供應商,隨著上市后的一路收購,其所涉及的業務也在不斷增加。
2011年,英飛拓以3666.18萬元收購深圳市園新紡織有限公司100%的股權。
為擴大海外市場,2012年英飛拓以約5.54億元的對價收購加拿大上市公司MarchNetworks全部股份。
2014年,英飛拓以約8716.86萬美元收購澳大利亞Swann97.5%股權,溢價高達293.07%,進軍智能家居市場。
2015年和2016年,英飛拓分別收購藏愚科技和新普互聯,進軍互聯網營銷與運營服務行業等領域。
雖然,不斷收購確實增厚了英飛拓的業績,但是巨額的商譽也給公司帶了不確定。
截至2016年底,英飛拓的商譽已經高達10.22億元。
2016年,由于計提大額商譽減值準備,英飛拓首次出現虧損,虧損額達4.22億元,超過其上市5年的凈利潤之和。
近年來,在業績壓力下,英飛拓急于剝離子公司。
2021年,英飛拓出售了加拿大英飛拓100%股權,同年底又出售上海偉視清60%股權;2023年末接連拋售英飛拓系統和新普互聯,但業績仍未扭虧。
注:文章為作者獨立觀點,不代表資產界立場。
題圖來自 Pexels,基于 CC0 協議
本文由“小債看市”投稿資產界,并經資產界編輯發布。版權歸原作者所有,未經授權,請勿轉載,謝謝!

小債看市 











