專注企業債務紓困與價值重組的實戰筆記?服務銀行、AMC、政府平臺及民營企業?涅槃貸 3.0 開創踐行者?以 “鐵算盤、鐵賬本、鐵規章” 重塑信用。
作者:rating狗
摘要
提到濰坊不少投資者都搖頭,本文主要對其當前的市場認可度、形成原因以及當地的化債努力進行分析。
濰坊作為城投網紅城市,具體到數據層面的體現包括:
(1)從成交來看,濰坊折價成交頻繁(2022年5月共11筆折價,金額合計5.62億元),規模甚至高于湖南等省份全省,主要集中在濱海經開區和高密市。
(2)從一級發行來看,濰坊整體融資成本偏高,2021年票面中位數6.5%,明顯高于同期全省票面中位數4.39%的水平。
(3)從區域利差來看,濰坊區縣級平臺的市場認可度較弱,2022年5月末區級3年期利差高達469BP。
那么市場主要在擔心什么?主要包括以下三點:
(1)區域金融資源并不弱(21年末金融機構存款余額1.12萬億元,省內排名第三),但非標融資占比很高,21年末非標融資占26.32%,好在21年已經有一定壓降。
(2)濱海經開區存在過度舉債的情況,21年區域YY Ratio為1,345%,債務負擔很重,但區域的發展潛力不強(10年獲批國家級開發區,發展多年,城投平臺債務占全市的15.17%,預算收入占全市的6.09%;七普人口僅13.67萬人,22年5月房價4,800元/平方米)。
(3)高密市商票逾期頻發,平臺涉及不少因擔保產生的金融糾紛,另外還有高管落馬等負面輿情較多。
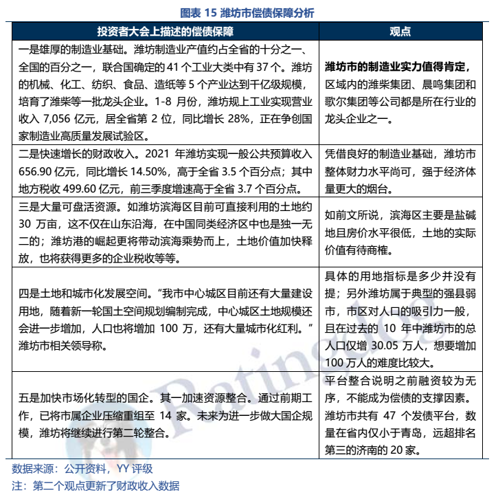
濰坊市政府也感受到了市場的擔憂,在21年10月召開了投資者大會,試圖提振市場信心,提出設立50億元國企融資增信計劃和80億元國企債券投資基金的舉措,并很快在2021年12月做出了具體行動。
懇談會和信保基金并不能直接改變市場看法(如蘭州),具體還是要回歸到區域的支撐來看,投資者會上的對濱海經開區土地的贊揚和中心城區城市化紅利的期盼暫且不論,但濰坊當地制造業水平依然值得肯定,整體財力水平尚可(省內第三),但是在非標壓降、平臺整合和管控及資金運用效率上還需加強。
圖表速覽














注:文章為作者獨立觀點,不代表資產界立場。
題圖來自 Pexels,基于 CC0 協議
本文由“YY評級”投稿資產界,并經資產界編輯發布。版權歸原作者所有,未經授權,請勿轉載,謝謝!

YY評級 











