克而瑞研究中心是易居企業集團專業研究部門。十余年來,我們專注于房地產行業和企業課題的深入探究,日度、周度、月度等多重常規研究成果定期發布,每年上百篇重磅專題推出,已連續十年發布中國房地產企業銷售排行榜,備受業界關注。
作者:李琳、陳龍妹
來源:中證鵬元評級(ID:cspengyuan)
主要內容
本文將對國內資產證券化產品的相關風險進行簡要分析。在第一部分,我們會對標準資產證券化產品的關鍵特征進行簡要梳理,因為大部分資產證券化產品風險與其息息相關。在第一部分理論回顧基礎上,第二部分對目前已經違約或被降級的資產證券化產品進行回顧分析。最后,我們將對國內近期資產證券化市場相關監管動態進行總結回顧。
正文
一、標準資產證券化業務的關鍵特征
資產證券化起源于美國,1968年吉利美發行了第一單住房抵押貸款資產證券化,隨后資產證券化業務在美國迅速發展,成為美國債券市場的重要組成部分。經過幾十年的發展,特別是經歷了2008年的金融危機,美國在資產證券化業務發展過程中積累了很多可供我們參考的寶貴經驗。國際清算銀行(BIS)在2005年的一份報告中[1]總結了結構化金融的三個關鍵特征:資產匯集(基于現金流的資產或合成創造的資產);由資產池支持的負債結構化分級;將資產池信用風險與發起人信用風險隔離,通常是通過有限存續和獨立特殊目的載體(SPV)實現的(BIS,2005)。我們認為這三個關鍵特征的重要性分別可以從基礎資產現金流分散獨立性、證券結構化分層及破產隔離這三個標準資產證券化業務的核心去理解。
(一)資產匯集——現金流分散獨立性
在一個標準的資產證券化業務過程中,涉及了基礎資產池的構造以及以基礎資產池的現金流為支撐發行結構化分層的有價證券。可用于構造證券化基礎資產池的資產可分為兩類:現有的資產和應收款及未來將產生的資產和應收款(Fabozzi and Kothari,2014)。現有資產和應收款的典型例子包括個人住房抵押貸款、汽車抵押貸款、企業貸款和學生貸款等,而我們所熟悉的供水、供熱、物業費收入等收費收益權就是未來將產生的資產和應收款。從資產的同異性角度出發,基礎資產池由大量同質的資產(如個人住房抵押貸款、信用卡貸款)組成或數量較少但風險性質差異較大的資產(如企業貸款)組成。
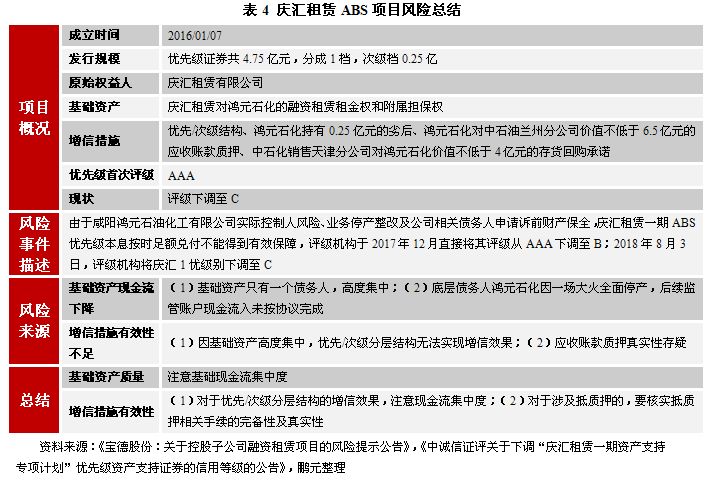
無論基礎資產池由何種類型的資產構成,基礎資產現金流的分散獨立性都是決定資產支持證券風險大小的關鍵因素。這種分散獨立性主要從入池資產數量、單個資產現金流規模占基礎資產池整體現金流規模比例大小及資產間相關性等方面去衡量。只有基礎資產現金流來源數量大且足夠分散獨立,才能防范因個體現金流異常(例如個體資產違約)而形成的對資產池現金流所造成的巨大影響,也才能避免資產支持證券對單個主體或單個資產信用的過度依賴。在我國證券化市場上,已出現由于基礎資產池現金流高度集中而導致違約或級別下調的證券化產品,例如大成西黃河大橋車輛通行費收入收益權專項資產管理計劃、慶匯租賃一期資產支持專項計劃,我們將在本文第二部分對其進行詳細分析。
(二)由資產池支持的負債結構化分級——證券結構化分層
結構化分層是資產支持證券區別于一般債務證券的最主要特征。證券分層的一個主要目的是構造出至少一個信用等級高于底層基礎資產平均信用等級的證券或者是在無信用級別基礎資產池的基礎上構造出有信用級別的證券。這主要是通過在資產支持證券端將資產支持證券分成優先次序不同的分層來實現。從償付順序來看,優先級資產支持證券的受償順序優于夾層級的,夾層級的受償順序優于次級的,即從基礎資產池端歸集的現金流在證券端由優先級最高的分層流向優先級最低的分層。從風險吸收來看,基礎資產池現金流的損失最先由次級證券吸收,此后再由夾層證券吸收,最后再由優先級證券吸收,也即基礎資產池端的風險在資產支持證券端不同層級間進行了重組。因此,當優先級資產支持證券有足夠的劣后級信用支撐的話,那么其償付受到基礎資產池損失的影響越小。
通過結構化分層達到風險重組目的一個重要前提就是基礎資產池現金流的分散獨立性,這種分散獨立性是指基礎資產池不同資產現金流間的分散獨立,這就是上文所述現金流的分散獨立性所要達到的目的。由于基礎資產池中不同資產現金流間的分散獨立性,當資產池中的某個資產現金流出現異常時,資產池中還有其他資產能夠正常產生現金流用于支付優先級資產支持證券。當基礎資產池現金流越分散獨立,優先級資產支持證券獲得劣后級信用支持越多,單個基礎資產池現金流的變動對優先級資產池支持證券的影響就越小。這也就是為什么優先級資產支持證券信用級別能夠高于基礎資產池平均信用級別的原因。
從另外一個角度來解釋下基礎資產端現金流分散性對資產支持證券端分層的意義。假設一種極端情況,即基礎資產端現金流來源只有一個,例如債權類基礎資產池只包含了一個公司貸款資產或者收益權類基礎資產的收費對象只有一個。如果基礎資產端唯一的現金流出現問題(如底層借款人違約或者唯一收費對象無法支付費用),則基礎資產端現金流流入為0,即使證券端也進行了優先劣后的分層設計,可用于償付優先級的現金流也為0,在這種情形下,證券端所有分層都需要承擔基礎資產現金流的損失,證券端的分層并沒有起到劣后級對優先級信用支持的作用。因此,單一基礎資產現金流支撐下的資產支持證券端分層從信用增強角度來看是無意義的,其分層有效性可能只體現在資產違約后的處置回收償付順序方面。
綜上,只有基礎資產現金流的獨立分散,才能實現基礎資產端的風險在資產支持證券端的重組,進而才能實現劣后級資產支持證券對優先級資產支持證券的信用支持效果。因此,投資者在判斷證券化產品中優先/次級結構分層的增信效果時,要結合基礎資產現金流的分散獨立性來判斷。目前,在我國收費收益權類資產證券化項目中,優先/次級的結構化分層所能提供的增信效果有限,原因也可以從基礎資產現金流的獨立分散角度來解釋。目前國內收費收益權類基礎資產對單個主體(如原始權益人)或單個實物資產(如某條公路)的運營狀況依賴性較強,當主體或資產運營狀況出現問題時,基礎資產現金流就可能隨之出現大幅下滑,劣后級無法完全吸收基礎資產現金流損失的情況下,優先級就得承擔一部分基礎資產現金流的損失。
(三)將資產池信用風險與發起人信用風險隔離——破產隔離
資產證券化業務的核心理念是設法剝離主體帶來的不確定性,充分利用能產生獨立穩定現金流的資產來融資,通過引入第三方機構、架設結構化交易安排來拆解、控制道德風險(李力,2017)。將資產池信用風險與發起人信用風險相隔離能夠帶來兩個好處,一是使資產支持證券的償付僅依賴于基礎資產的現金流,從而實現用資產的信用代替主體信用的目的;二是當發起人破產時,基礎資產不會被納入破產清算范圍,從而保證資產支持證券持有人的利益不會受到發起人其他債權人的影響。一般來說,基礎資產池的現金流表現比發起人的總體表現更穩定且更容易預測,此外對基礎資產表現的跟蹤比對發起人整體運行表現的跟蹤更加容易,因此實現破產隔離的基礎資產信用風險會小于發起人主體的信用風險,進而依賴于基礎資產現金流償付的資產支持證券通常能夠獲得比發起人主體更高的信用級別,有利于發起人以更低的成本進行融資。目前在我國證券化市場中,一般認為債權類項目在相關法律手續完備的前提下能夠實現破產隔離,而收費收益權類基礎資產較難實現與發起人的破產隔離,不過近期熱議的合肥中院對平安凱迪電力上網收費權資產支持專項計劃基礎資產與原始權益人獨立性的司法判定案例為我國收費收益權類項目的破產隔離提供了一個寶貴的參考。
當然,對于一個證券化產品的風險分析不僅僅局限于上述三個特征(我們將有另外一篇研究報告,對于如何分析一個證券化產品風險進行一個全面簡要的概述),但以上所述三個關鍵特征是標準資產證券化業務開展的重要支撐,也是資產支持證券區別于傳統債務證券的關鍵特征。相對于美國資產證券化市場,我國資產證券化業務市場的發展歷史較短,雖然在實際操作過程中,我國證券化業務較多的參照了美國證券化業務的做法,但也有自己的特色,部分項目并不完全符合上述標準化資產證券化業務的特征,特別是在基礎資產分散性及破產隔離方面。以下我們將從風險的角度出發對我國資產證券化進行簡要分析。
二、我國ABS產品風險項目簡析
(一)我國存量資產支持證券總覽
據wind統計,截至2018年8月1日,國內已發行3.98萬億元資產支持證券,仍在存續期內的存量資產支持證券規模為2.01萬億元。國內存量資產支持證券以債權類資產支持證券為主(見圖1),占比前五大的基礎資產類別包括個人住房抵押貸款、小額貸款、企業債券、租賃債權及汽車貸款。存量資產支持證券最新債項級別分布如圖2所示,目前國內存量資產支持證券級別仍以高級別為主。從資產支持證券到期年份分布上來看,目前國內存量的資產支持證券(見圖3)到期年份主要分布在2018年、2019年及2020年,其中2019年將有大規模資產支持證券到期,且2018年至2020年間到期的存量資產支持證券的基礎資產類別主要為小額貸款、應收賬款及租賃債權(見圖4)。
(二)我國證券化產品風險項目簡析
1.評級下調資產證券化產品特征
根據wind,截至目前,共有42只資產支持證券發生級別下調,涉及相關證券化產品共15只證券化產品,下調級別的資產支持證券發行規模合計73.96億元,存量規模(不含已確認本金違約的證券未償本金規模)合計41.02億元(見表1及文末附表)。在目前被下調級別的證券化產品中:4個產品已兌付完畢,已有2個產品確認違約[2],其中大成西黃河大橋通行費收入收益權專項資產管理計劃及平銀凱迪電力上網收費權資產支持專項計劃(二期)發生本金違約。級別被下調及已違約資產支持證券本金規模分別占國內證券化市場發行總體規模比例為0.19%及0.04%,占比極小。總體來看,目前國內證券化市場風險可控。
目前被下調級別的資產支持證券主要為證監會主管的資產支持證券,其所涉及的基礎資產主要為收益權類基礎資產(見圖5)。
從級別下調程度來看[3],共有21支資產支持證券級別被下調1個級別階數[4],9支資產支持證券級別被下調12個級別階數,4支資產支持證券被下調17個級別階數(見圖6)。被下調資產支持證券的最新級別主要分布于AA、C及B,被下調資產支持證券且仍處于存續期內的資產支持證券級別主要分布于AA、B+及B(見圖6及圖7)。總體來看,相對于傳統債券,國內資產支持證券被下調級別的數目較少,但單次下調的幅度會高于傳統債券單次下調的幅度,這也是資產支持證券評級與傳統債券評級的主要差異之一(BIS,2005)。
從被下調的資產支持證券到期期限來看,有9支資產支持證券已確認本金違約,10只資產支持證券已償清,剩余存續的23只資產支持證券中,其到期日主要分布于2018年至2021年間。
2.評級下調資產證券化產品風險來源分析
(1)評級下調證券化項目梳理
根據公開可獲得信息,我們在表3至表10梳理了目前幾個被下調級別證券化項目的風險事項。總體來看,目前被下調級別的證券化產品風險來源主要可總結為:基礎資產質量下降、差額補償方/擔保方級別下調以及資產服務機構、管理人等其他主要參與主體未盡職及增信措施有效性不足。
(2)風險案例風險來源總結
基礎資產質量下降
正如前文所述,基礎資產是證券化產品的基礎,基礎資產質量的下降是證券化產品最直接且最主要的風險來源。目前被下調級別的證券化產品中,其基礎資產質量下降的主要原因包括集中度變高及基礎資產現金流惡化。具體來看,湘元2014年第一期信貸資產證券化因底層資產部分借款到期,導致基礎資產集中度升高;大成西黃河大橋ABS因現金流預測過于樂觀加之煤炭行業不景氣,導致基礎資產現金流較預期大幅下滑;永利熱電ABS因主要用熱客戶搬遷導致供熱收入大幅下滑;慶匯租賃ABS因底層債務人經營異常導致基礎資產現金流減少;渤鋼租賃ABS因底層承租人所屬鋼鐵行業景氣度持續低迷且其經營狀況惡化導致其租金支付能力下降。雖然大成西黃河大橋ABS、永利熱電ABS、慶匯租賃ABS級渤鋼租賃ABS基礎資產集中度在存續期間沒有發生變化,但其基礎資產集中度在證券化項目成立時就很高,從而導致了資產池中某一資產現金流的惡化就能對其資產支持證券的償付產生很大影響。
值得注意的是,在對基礎資產質量關注方面,我們還需關注基礎資產及基礎資產所涉及的實物資產是否存在權利瑕疵。例如,華源熱力ABS項目中,原始權益人在2016年1月將供熱管網及配套設備進行抵押擔保,導致基礎資產未來產生現金流能力存在不確定性。
未實現破產隔離,原始權益人/差額補償方/擔保方主體信用質量下降
雖然一個標準化的證券化產品強調要實現破產隔離,以實現用資產信用代替主體信用的目的。但目前國內證券化項目的基礎資產對原始權益人持續運營能力依賴性強或需要原始權益人為基礎資產持續運營提供運營資金支持,并且有多數項目采用引入差額補償承諾或第三方擔保,從而導致目前國內證券化產品對主體的信用表現有較強的依賴性。在凱迪電力一期ABS項目中,存在因差額支付承諾人凱迪生態流動性資金緊張、無法支付燃料購買款,進而導致發電機組停機狀況。在凱迪電力二期ABS項目中,由于專項計劃現金流不足以完成優先級剩余本息兌付,需啟動凱迪生態差額支付機制,但凱迪生態差額支付能力存在卻較大不確定性。
此外,由于收益權類項目無法實現與原始權益人的破產隔離且通常由原始權益人擔任資產服務機構,因此基礎資產現金流被原始權益人挪用風險較高,若原始權益人涉及訴訟,基礎資產現金流可能被劃入訴訟執行范圍。在凱迪電力二期ABS項目中,存在原始權益人之一赤壁凱迪綠色能源開發有限公司涉及訴訟導致部分基礎資產電費收入無法及時回款至監管賬戶的情況;在營口華源熱力供熱合同債權1號資產支持專項計劃(以下簡稱“華源熱力ABS”)項目中,存在原始權益人涉及訴訟導致監管賬戶被執行轉出金額的情況。
近期熱議的合肥中院對凱迪電力一期ABS基礎資產與原始權益人獨立性的司法判定是我國證券化市場上首個司法機構對基礎資產與原始權益人獨立性的判定案例,為我國收費收益權類基礎資產實現與原始權益人的破產隔離提供了重要的參考。關于這個案例的經過可參考相關研究報告[16],本文不再贅述。對于這個案例,我們這里從信用風險的角度進行分析。(a)此次判定結果從兩個層面上認定了基礎資產與原始權益人的獨立性:首先,認定基礎資產為真實銷售,確定了基礎資產與原始權益人間的獨立關系,保護基礎資產現金流不受原始權益人其他債權人影響;其次,從資產服務機構角度,“合肥科農行大興支行曾經抗辯稱,《基礎資產買賣協議》明確約定在監管銀行將電費收入劃入專項計劃賬戶后,該筆款項的所有權才歸專項計劃所有,劃轉之前仍屬南陵凱迪公司所有,現相關款項并未到賬,故相關電費收入尚不屬于平安凱迪專項計劃享有。合肥中院對此作出明確區分,不能以資金歸屬界定電力上網收費權的歸屬”,我們認為合肥中院的這一認定,確認了基礎資產與資產服務機構間的獨立性。(b)凱迪電力一期ABS交易結構的設置在能夠一定程度上減輕專項計劃投資者損失:首先,根據《專項計劃說明書》,“原始權益人將基礎資產質押給專項計劃,并在人民銀行征信中心辦理與基礎資產質押有關的登記公示”,雖然基礎資產質押可能導致基礎資產被判定為非真實出售,但其能防止原始權益人將基礎資產用于其他目的二次質押;其次,根據《專項計劃說明書》,專項計劃設置了權利完善事件,當資產服務機構、原始權益人或差額支付承諾人及監管賬戶出現異常時,通知電力公司將基礎資產對應電費收入直接轉付至專項計劃賬戶或其他指定賬戶,這一措施能在一定程度上緩釋基礎資產現金流受相關主體信用質量惡化的不利影響;最后,原始權益人所擁有的機器設備、土地房產及原始權益人股權質押給管理人,這個措施一方面能防止原始權益人及相關機器設備受其他債權人不利影響進而導致基礎資產無法正常產生現金流,另一方面當基礎資產無法正常產生現金流時,專項計劃投資者相對于其他債權人來說擁有對機器設備、土地房產及原始權益人股權的處置優先權。(c)專項計劃管理人盡職的重要性:本案例中管理人的盡職能力的重要性體現在其代表投資者維護基礎資產不受原始權益人其他債權人影響方面。
資產服務機構、管理人等其他主要參與主體未盡職
資產服務機構、管理人等其他主要參與主體是否盡職盡責,是決定基礎資產現金流能否順利實現由基礎資產流轉至投資人手中的關鍵因素。在華源熱力ABS項目中,作為資產服務機構的原始權益人在2016年未及時將基礎資產現金流歸集從而導致基礎資產現金流較預期大幅下降,此外原始權益人未將2018年1-3月[17]收取的基礎資產現金流歸集至監管賬戶而用于其日常經營。在寶信租賃二期資產支持專項計劃(以下簡稱“寶信租賃二期ABS”)及吉林水務供水收費權資產(以下簡稱“吉林水務ABS”)支持專項計劃兩個項目中,計劃管理人對資金監管不力導致專項計劃資金多次被轉出監管賬戶為原始權益人再使用。在上述三個項目中,一方面資產服務機構及管理人未嚴格對基礎資產現金流進行歸集及監管,可能導致相應的資產支持證券無法按時償付風險;另一方面,三個項目中的基礎資產現金流都出現被原始權益人挪用的情況,這進一步加重了基礎資產現金流對原始權益人主體信用水平的依賴程度,違背了用資產信用代替主體信用的原則。
增信措施有效性不足
根據公開可獲得信息,在已下調評級的證券化產品中,優先/次級、基礎資產現金流超額覆蓋、差額補償支付承諾及第三方擔保為最主要的增信措施。但分析可以看出,在專項計劃出現風險時,這些增信措施的有效性較為有限。首先,對于優先/次級的分層結構,如前文所述,劣后級為優先級提供信用支撐的重要前提是基礎資產池中不同現金流來源的獨立分散性,在目前被下調級別的資產證券化產品中,基礎資產現金流的獨立分散性都不夠,特別地,慶匯租賃ABS基礎資產只有一個債務人,一旦唯一的基礎資產現金流入為0,那么優先級和次級將同時受到影響。其次,對于基礎資產現金流超額覆蓋,由于收益權類基礎資產的現金流未實現,需要對其進行預測,假若預測過于樂觀,實際現金流較預測現金流大幅下降,則基礎資產現金流的超額覆蓋效果也將被打折扣(如大成西黃河大橋ABS)。最后,對于差額補償支付承諾及第三方擔保,被下調評級的證券化產品的差額補償方通常由原始權益人或與原始權益人關聯較強的關聯方擔任,第三方擔保方通常由與原始權益人關聯較強的關聯方擔任,當基礎資產現金流出現問題時,原始權益人的差額支付能力也有限,因為一般來說基礎資產是原始權益人經營較好的主營業務。此外,原始權益人關聯較強的關聯方與原始權益人的信用水平表現有較高的關聯性,因此,在原始權益人信用質量下降的情況下,其關聯方信用質量同時下降的可能性較大,在這種情況下,關聯方擔保對證券化產品的信用支持力度也會下降(如凱迪電力一期ABS及凱迪電力二期ABS)。
3.完善的交易結構可以較好的緩釋各類風險的出現
遵循資產證券化項目風險分析的一般思路,即對資產證券化的核心風險分析主要從基礎資產風險分析、交易結構分析及相關參與主體分析三個部分入手,我們對上述所分析的目前國內證券化風險項目的總結可歸納如11所示。
總體來說,完善的交易結構設計能夠較好地緩釋基礎資產及相關參與主體帶來的風險。對于基礎資產質量下降導致現金流大幅下滑引起的風險:首先,對于同樣類型的基礎資產證券化項目,一般來說引入信用等級較高的差額補償人和擔保人的項目,基礎資產風險能夠得到一定緩釋;其次,在交易結構中引入一定的保證金安排,能夠平滑基礎資產現金流波動的風險;再者,在構建基礎資產池時,盡量保證基礎資產現金流的獨立分散性,能夠提高優先/次級結構化分層的增信效果。對于原始權益人/差額補償方/擔保方主體信用質量下降所帶來的風險:首先,盡可能實現基礎資產與發起人的破產隔離,如果基礎資產項目本身能夠與原始權益人實現真實出售,當原始權益人破產時這部分資產不納入破產清算,通過更換運營方仍可以保證基礎資產現金流的穩定。其次,對于債權類項目能夠實現基礎資產破產隔離,并不需要依賴于原始權益人后續努力經營就能夠實現的現金流,如果有第三方專業的資產服務機構替代原始權益人成為資產服務機構就可以避免因為原始權益人本身的信用風險而引起的產品風險,基礎資產現金流的體外封閉流轉是其關鍵,例如南方水泥ABS的案例就是通過變更原始權益人,變更資金歸集路徑,從而避免資金被司法凍結的風險。
三、近期政策回顧
自2014 年底我國資產證券化業務監管完成了從過去的逐筆審批制向備案制的轉變后,我過證券化市場迎來快速增長。但在快速發展的背后,也隱藏了一定的風險。為防控風險,至2017年起,監管部門開始加大對我國資產證券化業務的監管力度。總體來看,我國證券化市場近期的監管動態(見表12)可總結為:大類資產標準化、政策打補丁及監管趨嚴。
從2017年10月開始,上交所、深交所及機構間報價系統陸續發布了PPP、企業應收賬款、融資租賃債權、基礎設施類等基礎資產類別資產支持證券掛牌條件確認指南(以下簡稱“掛牌指南”)及信息披露指南,從基礎資產準入條件到信息披露兩方面強化資產證券化業務的風險防控,從源頭上控制證券化產品的風險。值得注意的是,在已發布的大類資產掛牌指南中,對基礎資產的條件及相關參與方的資質進行了明確的描述。例如,對于融資租賃類基礎資產,掛牌指南對基礎資產的分散性提出了更高的要求,對于類似于慶匯租賃ABS的單一債務人的項目已經不符合現行產品發行條件(至少包括10個相互之間不存在關聯關系的債務人,單個債務人入池資產金額占比不超過50%,且前5大債務人入池資產金額占比不超過70%。上述債務人之間存在關聯關系的,應當合并計算),對于資產分散低于0.1%的項目,要求融資租賃公司或者擔保人級別要超過AA。對于基礎設施類資產,掛牌指南要求基礎資產運營滿兩年,要求原始權益人或增信方級別在AA及以上,因此對于之前違約的大成黃河西ABS項目,其擔保方評級僅為AA-,已不符合現在的產品發行條件。對于資金監管不力、挪用基礎資產現金的現象,監管機構通過嚴管項目參與方,出示警示函和監管懲戒的方式督處各項目參與方盡職盡責。2017年7月28日,中基協針對恒泰證券管理的3只資產證券化產品存在基礎資產現金流挪用、現金流歸集及管理不規范現象,對其下達了國內備案制以來資產證券化領域首張罰單。2018年5月11日公布的《上海證券交易所資產支持證券存續期信用風險管理指引(試行)》及《深圳證券交易所資產支持證券存續期信用風險管理指引(試行)》,要求管理人在資產證券化產品存續期內持續履行管理職責,時刻關注基礎資產和各參與人的風險變動情況,并及時預警和處置風險。2018年6月,因鄒平電力購售電合同債權資產支持專項計劃違規,鄒平電力集團、國信證券、和信會計師事務所、中誠信評、奮迅律師事務所被山東證監局出具警示函。
四、總結及展望
標準的資產證券化產品的三個關鍵特征包括資產匯集、由資產池支持的負債結構化分級以及將資產池信用風險與發起人信用風險隔離,目前我國的較多證券化項目,特別是收益權類證券化項目并不完全符合上述三個特征。實際上可以看出,證券化產品若沒有很好的符合上述三個關鍵特征(尤其是資產匯集、將資產池信用風險與發起人信用風險隔離),會給證券化產品造成除基礎資產質量風險外的其他風險,進而在實質上沒有實現證券化產品由主體信用轉換為資產信用的目的。
總體來看,目前國內資產證券化市場仍是蓬勃發展且存在獲取超額收益機會的固定收益市場(流動性溢價+夾層和次級投資),發生風險的項目的規模和占比都很小,并且隨著發行標準的趨嚴,其產品風險將進一步下降。目前已下調級別的證券化項目的風險來源主要來源于基礎資產質量的下降、原始權益人/差額補償方/擔保方信用質量的下降、資產服務機構及管理人的失職及增信措施有效性不足等問題。我們認為,后續可能出現風險的項目可以從監管政策打補丁之前發行但現在已不符合新的監管要求的項目以及不符合資產證券化的三個關鍵特征的項目這兩個角度進行思考。
注:文章為作者獨立觀點,不代表資產界立場。
題圖來自 Pexels,基于 CC0 協議
本文由“中證鵬元評級”投稿資產界,并經資產界編輯發布。版權歸原作者所有,未經授權,請勿轉載,謝謝!
原標題: 鵬元研究|我國ABS信用風險簡析及回顧

中證鵬元評級 






































