專注企業債務紓困與價值重組的實戰筆記?服務銀行、AMC、政府平臺及民營企業?涅槃貸 3.0 開創踐行者?以 “鐵算盤、鐵賬本、鐵規章” 重塑信用。
作者:西政資本
來源:西政資本(ID:xizheng_ziben)
筆者按:
最近很多外地房企在看深圳的城市更新項目,除了一些爆雷房企放出來的優質項目外,一些處于早期階段的更新項目也很受關注。我們注意到,很多房企對深圳城市更新項目的操作邏輯、推進流程以及各類風險都存在認識上的不足,一些外地房企甚至對項目是否靠譜或者項目是否能夠申報城市更新都拿捏不準。為便于說明,我們結合這些年的更新項目研判和投資經驗,就項目的研判要點及投資風險評估等進行整體梳理。
一、確定項目區位及所處階段
不管是孵化、收購深圳的城市更新項目,還是操作城市更新項目的前融,我們在拿到項目資料后,首先需確定的就是項目區位以及更新報批所處的階段,如此才能準確地判斷項目的成熟度以及項目對應的價值。根據《深圳經濟特區城市更新條例》第八條的規定,更新項目一般有以下幾個重要開發節點:①城市更新單元計劃制定;②城市更新單元規劃編制;③城市更新實施主體確認;④原有建筑物拆除和不動產權屬注銷登記;⑤國有建設用地使用權出讓:⑥開發建設;⑦回遷安置。簡單來說,只有在明確項目區位及項目當前是處于前期、立項(計劃制定)、專規(規劃編制)還是實施主體確認等階段后,我們才能確定項目研判的立足點,接下來才便于我們從宏觀層面到微觀層面對項目進行分析。
二、項目上層規劃風險核查
一個地塊或者一個項目能否做城市更新,其實存在很多前提條件,其中規劃問題首當其沖,比如地塊在城中村綜合整治分區范圍內時,除非有機會調出來,不然肯定得非常謹慎;再比如項目范圍如果在生態控制線或水源保護區內,基本都不用去看;至于那些拍胸脯的所謂的“調規承諾”,則更要警惕,因為基本沒有突破規范性文件的可能。
(一)法定圖則、分區組團規劃核查
1. 可查詢到法定圖則的情況下:法定圖則對各片區土地利用性質、開發強度、配套設施等作出了明確的規定,法定圖則的規劃方向基本決定了更新改造的規劃導向。在無具體的規劃指標前,一般可參考法定圖則的內容進行技術處理,以判斷項目未來的更新方向及投資的收益情況。
2. 查詢不到法定圖則的情況下:若有更新項目在法定圖則未覆蓋或法圖未公示的范圍內的,可根據已批準的分區組團規劃提出申請,編制論證詳細控制規劃并申請按照法圖個案調整程序確定地塊的規劃主導功能。若項目處在法定圖則未覆蓋的區域,建議判斷該項目是否位于生態線內。
3. 涉及法定圖則個案調整的情況下:若計劃申報更新主導方向與已批法定圖則不相符,則應先申請法定圖則個案調整。此外,若項目涉及到法定圖則調整的,投資方對此類項目的投資需重點注意目前申請法定圖則調整的進展情況,以及調整通過的可能性等問題。
核查依據:①《關于規范城市更新工作若干問題的處理意見(一)》;②《關于規范城市更新實施工作若干問題的處理意見(二)》;③《深圳市拆除重建類城市更新單元計劃申報表》。
(二)城市總體規劃和土地利用總體規劃核查
城市更新專項規劃的制定需符合城市總體規劃(“城總規”)和土地利用總體規劃(“土總規”)。在實操中,不排除會出現法定圖則與城總規、土總規不一致的情形。法定圖則亦不能與城總規、土總規相沖突,否則項目有可能面臨無法推進的問題。
1. 城總規核查:在進行城市更新項目投資前,需核查城市總體規劃,判斷擬投資項目所處的土地空間。城市總體規劃將全市土地空間劃分為“四區”,即禁建區、限建區、已建區和適建區。根據深圳市城總規的規定,積極推動已列入城市更新規劃范圍的已建用地的更新改造;對于限建區內原則上只能安排符合基本生態控制線管理相關法規和規定、并經特別程序審批的國家、省和市的重大建設項目;而若項目落在適建區,則需合理確定適建區內規劃建設用地的建設規模和時序。
2. 土總規核查:土總規將深圳市劃分為基本生態控制區、文化遺產保護區、基本農田保護區、一般農業發展區和城鎮發展區等五個土地利用功能復合區域。出于加強對城鄉建設用地的空間管制的需要,劃定禁止建設區、允許建設區、有條件建設區、限制建設區。故此,在投資城市更新項目前,還需判斷擬投資項目所處區域,特別注意是否在禁止建設區。
核查依據:①《深圳經濟特區城市更新條例》第十三條:市城市更新部門應當按照全市國土空間總體規劃組織編制全市城市更新專項規劃,確定規劃期內城市更新的總體目標和發展策略,明確分區管控、城市基礎設施和公共服務設施建設、實施時序等任務和要求。②《深圳市拆除重建類城市更新單元計劃管理規定》第九條:拆除范圍應符合城市總體規劃、土地利用總體規劃等總體規劃的相關管控要求。
(三)深圳市城市更新十三五規劃、各區城市更新十三五規劃核查
《深圳市城市更新“十三五”規劃》作為全市城市更新工作的綱領性文件將全市更新對象劃定為優先拆除重建區、限制拆除重建區和拆除重建及綜合整治并舉區三類。各區城市更新十三五規劃一般將城市更新空間范圍劃分為已批更新單元計劃范圍、拆除重建類更新空間范圍、綜合整治類更新空間范圍。
綜合整治類更新項目因系市、區政府統籌推進,對于追求高收益的投資人而言,該類項目的投資收益并不可觀。若擬投資項目位于綜合整治類更新空間范圍,目前而言申請調入拆除重建范圍的可能性相對較小,一般需等到“十四五規劃”納入拆除重建范圍。此外,若擬投資項目屬于位于綜合整治類范圍的項目的,則可能面臨投資期過長的問題,因此此類項目需慎重選擇。
核查依據:《深圳市拆除重建類城市更新單元計劃管理規定》第十條:拆除范圍的劃定應當符合全市城市更新五年專項規劃及各區城市更新五年專項規劃的相關空間管控要求:(一)拆除范圍原則上應位于各區城市更新五年專項規劃確定的拆除重建類空間范圍內。各區城市更新五年專項規劃未獲批準的,拆除范圍應位于全市城市更新五年專項規劃確定的優先拆除重建區內。(二)重點更新單元的拆除范圍應當位于全市城市更新五年專項規劃確定的優先拆除重建區內。因技術原因導致拆除范圍超出上述區域的,超出用地面積不得大于拆除范圍的10%。清退用地、法定圖則或其他法定規劃確定的公共利益項目用地,不受前款規定限制。
(四)核查擬投資項目是否已納入城中村更新模式綜合整治分區范圍
若有劃入綜合整治區的項目,其更新方式原則上以綜合整治為主。對此,在介入項目前,還需充分核查該擬投資項目是否已被劃入綜合整治區。特別是若該項目系現狀容積率超過2.5的城中村項目,對是否已被劃入綜合整治區需特別重視。
核查依據:①《深圳市城中村(舊村)綜合整治總體規劃(2019-2025)》城中村綜合整治分區范圍圖;②《深圳市拆除重建類城市更新單元計劃管理規定》第十七條:對于現狀容積率超過2.5的城中村、舊屋村,原則上不劃入拆除范圍。
(五)核查是否列入土地整備計劃、棚戶區改造計劃
土地整備與城市更新系兩條并行不悖的開發思路,土地整備項目從分類而言,大致可分為利益統籌項目、返還用地項目、置換用地項目、安置用地項目。土地整備及棚戶區改造項目更多的是代表政府或社區利益,由政府主導。根據《深圳市拆除重建類城市更新單元計劃管理規定》第十六條規定,“市年度土地整備計劃和棚戶區改造計劃確定的區域不劃入拆除范圍”。但對于土地整備所獲得的留用地,可與城市更新統籌處理。
關于深圳土地整備項目的投資研判問題,因文章篇幅有限,此處不再贅述。
(六)核查項目是否位于城市更新統籌片區
《深圳市城市更新十三五規劃》明確結合上層規劃、全市優先拆除重建區和更新對象分布,以及符合拆除重建劃定標準的更新對象所處區域的地理現狀,劃定相對成片的區域作為更新統籌片區,在研判項目本體所處區位時,需注意地塊所處位置是否在更新的統籌片區范圍之內。
(七)限高線、高壓走廊、控制線、土地環境風險防控核查
出于成本及未來經濟可行性考量,在對擬投資項目進行可行性論證時,需充分考慮項目所處位置是否存在高壓走廊、微波及航空限高等問題;并且不違反城市控制區域管制等要求。
1. 微波通道限高和機場航空限高:在研判項目時,需核查項目是否受規劃限高的影響,以免影響項目容積率,間接影響項目后續投資測算及相關收益。
2. 高壓走廊:若擬投資項目所在區域存在高壓走廊,則需評判高壓走廊對項目建成后售價影響;如果改為地下高壓線,則需在測算時充分考量項目成本的問題。
3. 生態線:目前生態線實行占補平衡原則,在調出時得同時調入。上文也有提及,若擬投資項目處于法定圖則未覆蓋區域,則需重點關注項目是否位于生態線內。
4. 水源保護區:一級水源保護區內禁止開發建設;二級水源保護區,限制新增建設用地開發(但若不涉及匯水區域,則可按照深標密度四區的基準容積率進行取值)。
5. 注意綠線、橙線、黃線、紫線、藍線等城市控制區域管制要求
6. 土壤環境風險防控
若擬投資項目所涉地塊原屬如下三種情況:“1.重點行業(電鍍、線路板、鉛酸蓄電池、制革、印染、化工、醫藥、危險化學品儲運等)2.環境基礎設施(污水處理、垃圾填埋場、垃圾焚燒廠、危險廢物及污泥處理設置設施)3.城市更新項目涉及已列入深圳污染地塊名錄內地塊”。在進行土地用途申報變更為居住、商業、學校、醫療、養老等公共設施用地的,還需由申報主體開展土壤環境調查評估。
核查依據:《深圳市拆除重建類城市更新單元計劃管理規定》第十八條:(一)拆除范圍涉及基本生態控制線、水源保護區、橙線(重大危險設施管理控制區)、黃線(城市基礎設施管理控制區)、紫線(歷史文化遺產保護區)、藍線(城市河流水系和水源工程保護與控制區)等城市控制性區域的,應符合相關管控要求;(三)拆除范圍內現狀工業用地如涉及疑似污染地塊的,應按照《深圳市建設用地土壤環境調查評估工作指引(試行)》的規定開展土壤環境初步調查、土壤環境詳細調查和風險評估等工作。
(八)工業區塊線
若擬投資項目為工改項目,需特別注意工業區塊線的相關管理要求。若擬投資項目涉及工改M0或工改商、工改商居的,需特別注意其在政策上的可行性問題。
目前工改項目大致可分為工改工(工改M1、工改M0)、工改商居以及工改保這三大類。《城市更新十三五規劃》中明確“嚴格控制工業區塊線范圍內的‘工改商’和‘工改商居’……鼓勵舊工業區開展以綜合整治為主的更新”。
對于工改M0項目,目前在用地規劃、建筑物設計等方面均有所限制。部分地區的工業區塊線管理實施細則中就明確提出“嚴格控制區塊線內M1改為M0”“禁止在工業用地上建設住宅類建筑布局和形態”“M1和M0不得建成類住宅化,禁止將廠房改為公寓,研發用房和配套設施建筑平面不得采用住宅套型式設計”。
核查依據:《深圳市工業區塊線管理辦法》、《深圳市城市更新“十三五”規劃》。
三、項目本體及現狀風險核查
在規劃層面判斷項目的可行性之后,項目本體的情況成為了第二個重點關注對象,比如擬申報更新的用地范圍內,如果五類地對應的合法用地面積無法達到60%,而且也無法通過非農、征返指標調入或飛地等方式解決,那項目連更新立項的條件都無法達到。
(一)擬拆除范圍用地面積及合法用地面積比例核查
1. 拆除范圍用地面積
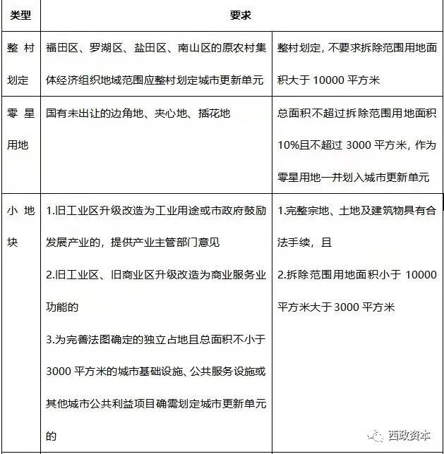
城市更新單元內,擬拆除重建范圍用地面積大于城市更新單元總用地面積的70%,原則上不得包含未建設用地。拆除范圍用地面積原則上大于10000平方米。拆除重建類城市更新項目擬拆除范圍用地面積的基本要求具體如下:


核查依據:《深圳市拆除重建類城市更新單元計劃管理規定》、《深圳經濟特區城市更新條例》。
2. 拆除范圍總用地面積中的合法用地面積
在進行項目投資可行性研判時,需充分核查五類合法用地的占比情況,具體要求如下:

3. 合法用地面積比例不足情況下,完善合法用地面積的可行性判斷
拆除范圍內權屬清晰的合法土地面積比例不足,不符合列入城市更新單元計劃條件的,通常而言,可通過如下幾種路徑補足合法用地:1.簡易處理(適用于合法用地比例大于50%,不足60%的項目);2.納入重點更新單元;3.通過土地整備獲得相關留用地合作指標;4.利用公共利益用地政策(具體可參見《關于城市更新促進公共利益用地供給的暫行規定》);5.非農指標或征返地指標的調入(需注意的是征返地可直接進行空地開發,并不涉及土地移交等問題,相對于城市更新項目,對開發商而言,更為經濟;非農指標處于供不應求的狀態,并且,跨街道調入非農指標難度相對較大)。
對此,對于合法用地比例不足的情況,一方面在進行項目投資時,需充分考慮可通過何種方式取得合法用地或者滿足申報要求;另一方面,需考慮所采取的取得合法用地方式的經濟性、可行性以及將花費的時間成本。如果無法滿足前述要求的,則建議暫不考慮對該等項目的投資。
(二)建筑物建成年限核查


(三)擬投資項目是否存在征轉地記錄、土地閑置等歷史遺留問題
因被非法占用的已完成征轉及補償手續的國有未出讓用地和基本農田保護區范圍內用地以及未建設用地、未有永久性建筑的用地、獨立的停車場和廣場等用地均不得劃入拆除范圍。對此,在進行項目投資可研判斷時,需充分核查所投資項目是否存在前述情形,或是否可以按照《深圳市城市更新清退用地處置規定》進行用地清退處理。
(四)現狀容積率涉及的拆遷及回遷問題
判斷現狀容積率高低系考量搬遷談判難度及未來可獲得的開發利潤所需。對于現狀容積率高的項目(如城中村項目),往往涉及的被搬遷主體數量相對較多,制定安置補償標準的空間相對較小,搬遷成本大,將直接壓縮投資項目未來的投資收益。在項目投資時選取現狀容積率低的項目,拆遷談判難度在一定程度上則相對較低,亦可確保項目未來的利潤。
(五)周邊配套、是否存在重大危險設施、周邊競品等情況
項目周邊配套可能影響到項目未來的銷售;項目所在范圍若存在重大危險設施的,亦有可能涉及退紅線問題;另外項目周邊的競品情況可以用于項目經濟測算,比如銷售價的估算。因深圳的土地及商品房市場大家較為熟悉,此處不再贅述。
(六)更新意愿及申報難度分析

(七)三會/四會通過情況分析(董事會、監事會、集體資產管理委員會、股東大會/股東代表大會)
對于涉及村企合作的城市更新融資項目,若該項目尚未通過三會/四會,意向合作方或正式合作方的資格是否已通過集體資產交易平臺競選確認,且融資款主要用于臺底費、項目協調費等的,則應特別注意風險問題。在投資此類項目前,不但需要充分評估項目通過三會/四會的可能性及所需成本;還需充分考量融資款的使用問題。
以龍崗區為例,出于反腐等要求,龍崗區目前已禁止開發商以各種名義變相向股份公司、股東等支付臺底費等費用。若被查處,該開發商可能被直接拉入黑名單,并禁止在龍崗區從事城市更新業務。根據我們在龍崗投資項目得知的情況,目前一些開發商在龍崗區的相關項目因面臨上述問題已處于拖滯的狀態,對此如何正確使用融資款并避免該等問題的發生,亦需資金方與融資方充分考量。
四、項目經濟效益分析
在了解項目本體層面的基本風險后,對于擬介入的更新項目,還需了解項目經濟效益如何,是否能滿足我們的預期。我們介入某個項目,最核心的目的就是為了獲取投資收益,這也是我們介入項目的前提,在項目未實際清算前,我們只能通過項目投資測算來衡量,所以會做項目投資測算才是做項目的基礎。當項目的投資測算結果滿足我們的收益預期后,另一個也很關鍵的要點就是在項目實施過程中要控制項目的收益達到我們的預期,這就主要依賴于后續的項目管控措施。
注:文章為作者獨立觀點,不代表資產界立場。
題圖來自 Pexels,基于 CC0 協議
本文由“西政資本”投稿資產界,并經資產界編輯發布。版權歸原作者所有,未經授權,請勿轉載,謝謝!
原標題: 深圳的城市更新項目如何研判

西政資本 











