克而瑞研究中心是易居企業集團專業研究部門。十余年來,我們專注于房地產行業和企業課題的深入探究,日度、周度、月度等多重常規研究成果定期發布,每年上百篇重磅專題推出,已連續十年發布中國房地產企業銷售排行榜,備受業界關注。
作者:史曉姍
來源:中證鵬元評級(ID:cspengyuan)
主要內容
2016年88號文提出財政重整制度,隨著地方政府債務風險的凸顯,近日被市場關注。本文將從財政重整相關制度分析出發,思考公司債務風險化解路徑。
政府性債務風險處置:(1)分類處置。政府性債務,根據償還義務分為地方政府債券、非地方政府債券形式的存量政府債務,以及存量或有債務、新發生的違法違規擔保債務等,即顯性債務和隱性債務。其中,隱性債務,政府不承擔償還責任,僅承擔民事賠償責任。(2)分級處置。根據88號文,按照政府性債務風險事件的性質、影響范圍和危害程度等情況,劃分為Ⅰ級(特大)、Ⅱ級(重大)、Ⅲ級(較大)、Ⅳ級(一般)四個等級。針對不同等級的風險事件,將采取不同力度的處置措施,隨風險級別的上升,逐級增強管理和救助。(3)財政重整計劃。實施財政重整計劃的原因包括地方政府債務風險無法通過自身解除,或觸發強制重整條件。相比一般應急措施,財政重整計劃的處置思路與之一致,但對政府現金流的約束性和支持性更強,包括調整財政收支、投融資行為的審查、改進財政管理等方面。(4)政策側重點的轉換。隨著三年(2015-2017年)地方政府債券置換期的結束,非政府債券形式的存量政府債務基本轉換為地方政府債券。2020年來,政策聚焦“化解隱性債務”,加強地方政府債務風險管理,其化解核心依然是“償還”為主,償還方式包括地方政府債券置換、自有資金償還,債務重組等。
企業債務風險化解:(1)財政重整,和企業資產債務重組均為庭外化解風險的方式,但存在一定差異。二者均為化解債務風險的手段,是一種庭外處置方式,而非破產重整。僅能實現降低償債壓力,最終債務主體信用質量的提升,需要依靠收入的增長。二者在重整(重組)原因、外部支持力度、債務兌付比例、再融資難度、制度約束和監管者等方面存在差異。(2)企業債務風險化解,需要可提供支持的外部共同利益者。第一,需要充分利用金融機構債權人委員會、持有人會議和受托管理人等制度,尤其是金融債委會在風險處置中的作用將逐漸增強。第二,加快建立區域風險化解機制。包括成立信用保障基金、風險化解互助基金等,同時可以探索建立金融風險化解保險等風險對沖制度,作為日常流動性支持,或建立區域風險準備金制度。
展望:(1)政府性債務風險管理將更加完善。短期,政府隱債將顯性化或提前償還,債務風險應急處置制度或完善,加強日常流動性管理。需要注意風險評估是動態的,政府要平衡恢復投資建設后的支出壓力。長期看,政府投融資制度將逐步完善,政府風險管理將更加市場化、法治化。(2)企業債務風險化解,仍需要探索市場化的約束機制。隨著風險化解機制的建立,金融債委會等制度的完善,企業債務風險處置的效率將有所提升。如何建立一個良好的風險轉移機制,仍需要完善市場化定價和監督機制。
2021年12月23日,鶴崗市政府公告,因鶴崗市政府實施財政重整計劃,決定取消公開招聘政府基層工作人員計劃。一時間,地方政府財政重整引發市場高度關注。本文將從財政重整相關制度分析出發,思考公司債務風險化解路徑。
2016年11月14日,國務院辦公廳發布《地方政府性債務風險應急處置預案的通知》(國辦函[2016]88號,簡稱“88號文”),推動建立健全地方政府性債務風險應急處置工作機制,牢牢守住不發生區域性系統性風險的底線,切實防范和化解財政金融風險。地方政府風險處置堅持“分級負責、及時應對、依法處置”的原則。88號文成為財政重整的頭號文件,后續頒布的文件在其基礎上,結合政府債務風險處置的推進,進行了動態補充和調整。
(一)分類處置
88號文所稱地方政府性債務風險事件,是指地方政府已經或者可能無法按期支付政府債務本息,或者無力履行或有債務法定代償責任,容易引發財政金融風險,需要采取應急處置措施予以應對的事件。其中,償債能力是指保障基本民生支出和政府有效運轉支出基礎上償還債務的能力。88號文明確地方政府債務處置堅持“分類處置”原則,將清理甄別認定的2014年末地方政府性債務,根據償還義務分為地方政府債券、非地方政府債券形式的存量政府債務、存量或有債務、新發生的違法違規擔保債務等。
從各類債務處置方式可以看出,風險處置需要合理界定償還責任,同時遵循市場化處置原則,保護債權人利益。第一,明確政府負有償還責任的債務(也即顯性債務)類別,地方政府債務包括地方政府債券和非政府債券形式的存量政府債務。其中,非政府債券形式的存量政府債務可與債券人協商,置換為地方政府債券,若債權人不同意,則仍由原債務人依法承擔償債責任,對應的地方政府債務限額由中央統一收回。地方政府作為出資人,在出資范圍內承擔有限責任。第二,非地方政府債務(也即隱性債務最初的含義),包括存量擔保債務、存量救濟債務,新《預算法》實施后(2015年來)的違規擔保。其中,地方政府對擔保債務不承擔償債責任,僅依法承擔適當民事賠償責任,但最多不應超過債務人不能清償部分的1/2;擔保額小于債務人不能清償部分1/2的,以擔保額為限。具體金額由地方政府、債權人、債務人參照政府承諾擔保金額、財政承受能力等協商確定。這里需要注意,我們常說的地方政府隱性債務,在88號文中雖未明確定義,但已有所體現,即政府不承擔償還責任的部分。截至目前,隱性債務是指地方政府在法定政府債務限額之外直接或者承諾以財政資金償還以及違法提供擔保等方式舉借的債務,主要包括地方國有企事業單位等替政府舉借,由政府提供擔保或財政資金支持償還的債務;地方政府在設立政府投資基金、開展政府和社會資本合作(PPP)、政府購買服務等過程中,通過約定回購投資本金、承諾保底收益等形成的政府中長期支出事項債務。

資料來源:88號文,中證鵬元整理
(二)分級處置
根據88號文,按照政府性債務風險事件的性質、影響范圍和危害程度等情況,劃分為Ⅰ級(特大)、Ⅱ級(重大)、Ⅲ級(較大)、Ⅳ級(一般)四個等級,其中,事件性質包括本息實質性違約、因兌付政府債務本息導致無法保障必要的基本民生支出和政府有效運轉支出、地方政府債券流標和地方政府債券實質性違約。本文將具體量化指標分為出險范圍、出險市縣數量、出險金額規模、再融資難度、社會影響五個方面來。分級處置機制是動態的、日常的,當政府性債務風險事件等級隨時間推移有所上升時,按照升級后的級別處置,同時,分級處置將推動政府加強日常流動性管理,避免出現因流動性管理不善導致政府性債務違約,觸發財政重整條件。

注:出險金額規模占比=縣級以上地方政府債務本金(或利息)違約金額/同期本地區政府債務應償本金(或利息)
資料來源:88號文,中證鵬元整理
針對不同等級的風險事件,將采取不同力度的處置措施,隨風險級別的上升,逐級增強管理和救助。區分風險等級,摒棄 “托底”思想。(1)對于一般風險,將立足自身,區分風險原因,開源節流,同時向省級政府報備處置情況。當市縣政府年度一般債務(專項債務)付息支出超過當年一般公共預算支出(政府性基金支出)10%,觸發強制財政重整。此外,因債權人不同意變更債權債務關系或不同意置換,由債務單位通過安排單位自有資金、處置資產等方式自籌資金償還。若債務單位無力自籌資金償還,可按市場化原則與債權人協商進行債務重組或依法破產,政府在出資范圍內承擔有限責任。(2)在“一般風險處置措施”基礎上,將在以下方面逐級增強力度:風險處置事項匯報機制、上級(省級)政府支持力度(包括資金、人員等)、新增地方政府債券調減規模、對涉險地區的追責力度。重大和特大級風險需要省級政府直接參與監督和支持工作,尤其是是特大級風險,需要財政部或國務院參與。(3)上級政府對下級政府的支持,保留追索權,遵循“中央不救助”的原則。

資料來源:88號文,中證鵬元整理
(三)財政重整計劃
實施財政重整計劃的原因包括地方政府債務風險無法通過自身解除,或觸發強制重整條件。根本原因是投資的增加,未帶來收入的增長,人口流出、產業不景氣,以及土地市場波動和下行,使得政府性基金收入出現明顯下滑,直接導致債務兌付壓力攀升,觸發財政重整條件或自主選擇重整。
相比一般應急措施,財政重整計劃的處置思路與之一致,但對政府現金流的約束性和支持性更強,包括調整財政收支、投融資行為的審查、改進財政管理等方面。財政重整計劃期間,需保障必要的基本民生支出和政府有效運轉支出,不得因為償還債務本息影響政府基本公共服務的提供。從重整計劃設計看,最主要的方式是“開源節流”,尤其對支出領域進行嚴格限制,包括不得新批政府投資計劃,不得新上政府投資項目,不得設立各類需要政府出資的投資基金等,壓縮政府公用經費和控制人員福利開支,調整過高支出標準,暫停土地出讓收入各項政策性計提等。當地方政府性債務風險得到緩解、控制,地方政府實現財政重整目標,經上級政府債務管理領導小組或債務應急領導小組同意,終止應急措施。

資料來源:88號文,中證鵬元整理
根據公開信息,四川省資陽市安岳縣和雁江區(均在2018年8月左右啟動,2019年5月退出),黑龍江鶴崗市三個地區已實施了財政重整,而更多的省份選擇了一般應急處置方式進行債務風險化解或未公布相關信息。以安岳縣為例,在重整期間采取了一下措施:第一,加大對閑置國有資產、低效經營性國有資產、政府債務對應形成資產的處置力度、削減政府一般性支出,同時除縣委、縣政府決定且已落實項目建設資金的項目外,其他本級財政投資的政府性項目一律暫停立項審批,停建或緩建尚未啟動的本級財政投資的政府性項目。第二,定額公用經費支出補助標準在年初預算的基礎上再次壓縮10%。第三,暫停市、縣政府出臺的各類獎勵,暫停對企業的各類政策性補貼、貼息等優惠政策補助,且不再出臺新的優惠政策。
此外,從政策文件到既有案例,財政重整計劃的制定,均未提及債權人、民眾的參與,相對來說,財政重整是以政府主導的行政行為。因財政重整涉及不僅涉及政府,還涉及債權人、當地民眾權益,例如,提高稅率,降低投資等措施在一定程度上,會加大政府、債權人和民眾之間的矛盾。
(四)政策側重點的轉換
隨著三年(2015-2017年)地方政府債券置換期的結束,非政府債券形式的存量政府債務基本轉換為地方政府債券。2017年,首次提出隱性債務化解的概念。2018年8月,中共中央、國務院出臺了《關于防范化解地方政府隱性債務風險的意見》(中發〔2018〕27號文)和《地方政府隱性債務問責辦法》(中辦發〔2018〕46號文),進一步推動隱性債務化解。而隨著顯性債務限額管理的加強,在地方經濟增長壓力下,隱性債務規模依然較大,償債壓力受經濟下行影響逐漸增長,政府隱性債務風險亟待處置。2020年來,政策聚焦“化解隱性債務”,加強地方政府債務風險管理,其化解核心依然是“償還”為主,償還方式包括地方政府債券置換、自有資金償還,債務重組等。
站在2021年年尾看88號文,該文件較為完善的描述了地方政府風險事件類型,風險處置機制。隨著顯性債務限額管理的趨嚴,以及隱性債務化解力度的加強,經濟下行壓力猶存,債務自擔的原則下,隱性債務償還壓力的攀升,或有更多的地區面臨財政重整壓力。
二、從財政重整,看企業債務風險化解
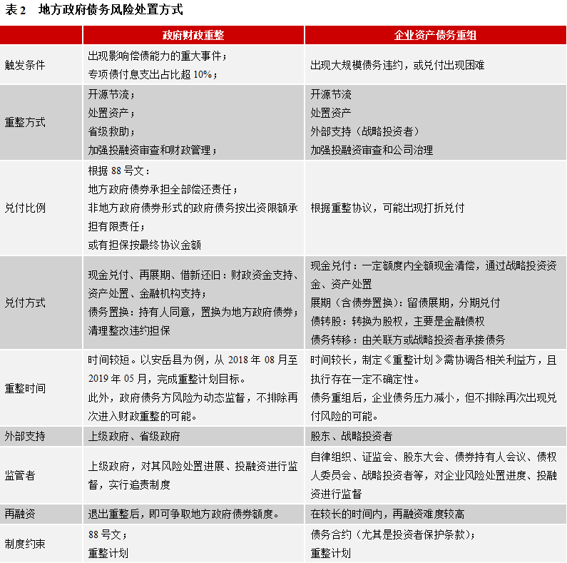
(一)財政重整,和企業資產債務重組均為庭外化解風險的方式,但存在一定差異
政府債務風險和企業資產債務風險,均為流動性不足帶來的債務違約風險。財政重整和債務重組,均為化解債務風險的手段,是一種庭外處置方式,而非破產重整。主要通過“開源節流”、資產處置、外部支持等方式,增加償還債務的現金流,滿足區域經濟建設、重點項目投資的再投資需求,來實現債務主體(政府和企業)的持續存在。同時,財政重整和債務重組,僅能實現降低償債壓力,最終債務主體信用質量的提升,需要依靠收入的增長。如果,區域經濟增長依然乏力,政府支出不減,會再次進入高級別風險預警或觸發強制財政重整條件。對企業而言,不變更激進投資的策略,加強流動性管理,也可能再次出現兌付風險。
但二者也存在一定的差異:第一,重整(重組)原因不同。財政重整可以是因為發生影響償債能力的重大事件(收入下滑或債務違約),或觸發強制財政重整條件,企業資產債務重組通常為債務出現兌付困難或已經違約,沒有強制條件。
第二,外部支持力度不同。財政重整的市縣,可以向上級或省級政府尋求支持,包括資金、人員等方面,從而加快財政重整。而企業在風險暴露后,外部支持往往也出現弱化,尋找戰略投資者的難度較高,沒有直接相同利益的第三方給予支持。
第三,債務兌付比例不同。政府性債務在責任范圍內全額兌付,企業則根據重整協議,可能出現打折兌付。且兌付時間也不同,財政重整作為一個短期應急機制,由于其對區域投融資的限制性較高,需盡可能在短期實現重整目標。企業資產債務重組,因利益相關方較多、戰略投資者匹配難度高、資產變現難度較高等問題,使得重組過程較為漫長。
第四,再融資難度不同。重整期間,可以獲得協調的金融資源,退出財政重整的市縣,即可申請地方政府債券額度。而對企業來說,如果沒有戰略投資者進入,在較長的時間內再融資難度會比較大。
第五,制度約束和監管者不同。地方政府財政重整主要受88號文約束,而企業在重整前,主要受債務合約約束,尤其是保護性條款,進入重整后主要受債務重組計劃約束。此外,下級政府的監督者為上級政府,既是監督者也是支持方,是較為穩定的關系,監督力度和支持力度較強。而企業的監督者為自律組織、證監會、股東大會、債券持有人會議、債權人委員會等組織,與企業之間存在利益差異,且監督力度或處罰力度較弱。一方面,債權人相關會議決議的執行力度較弱,尤其是持有人會議決議對債務人的約束力有限。另一方面,戰略投資者雖然和企業具有共同目標,但尋找難度較高。
此外,政府財政重整,通常對所有債務進行統一處置,而企業往往是不同的債權人分別行使債務求償權,也導致債務風險化解存在很大的難度。

資料來源:88號文、公開資料,中證鵬元整理
整體看,政府在化解債務風險時,可獲得的資源較多,同時面臨的約束更強,處置時間更短,主要在于其支持方和監管者為利益一致者,且協調的資源較多。2020年來,很多地區加快了隱性債務化解的步伐。而企業在風險處置時,可獲得的資源較少,短期內無法獲得有效支持,難以協調各利益方,風險化解較慢。
(二)企業債務風險化解,需要可提供支持的外部共同利益者
2020年來,永煤、華夏幸福、恒大等企業相繼出現兌付風險,從其處置看,政府在其中扮演的角色決定了處置方式和處置效率。此外,有效的監督、議事平臺,可及時提供支持的外部共同利益者,對風險處置也至關重要。
1、充分利用金融機構債權人委員會、持有人會議和受托管理人等制度
2021年1月,銀保監會等四部門聯合發布《金融機構債權人委員會工作規程》(簡稱《工作規程》),擴大了成員覆蓋范圍,明確了金融機構債權人委員會(簡稱“金融債委會”)職責定位, 金融債委會由主要債權人構成,“應當密切關注債務企業經營情況,發現債務企業存在嚴重影響按約償還債務情形的,應當積極推動其他債權金融機構組建債委會。” 針對危機企業的實際情況,形成“一企一策”的風險化解方案。金融債務重組方案內容包括現金受償比例、調整貸款利息、展期續貸、變更擔保、市場化債轉股、引入合格戰略投資者等。《工作規程》明確,金融債委會可就增加融資、穩定融資、減少融資、債務重組、破產重整等相關事項進行協商和決策,所表決通過的事項在破產重整程序中仍被認可,支持金融債委會在破產程序中積極發揮作用。債隨著金融債委會制度的應用,未來企業債務風險化解,或將以此為主要風險化解議事平臺,尤其在企業出現較大債務風險時。
由于金融債委會是協商性、自律性、臨時性組織,日常風險監督仍需依靠持有人會議、受托管理人、股東大會制度,同時,監管部門和自律組織需要加強對違規行為的處罰和追責,提高投資者保護力度。
2、加快建立區域風險化解機制
隨著風險的累積,投資者對區域風險的關注度提高。地方政府開始探索建立區域企業風險化解機制,包括成立信用保障基金、風險化解互助基金(以下統稱為風險化解基金)等。根據上文分析,企業在出現風險時,無法在短期內獲得流動性,成為風險進一步擴大很處置難度較高的直接原因。2020年來,多省成立信用保障基金,由地方國有企業、民營企業、金融機構組成,多用于化解國企、民企的債務風險,提供增信便利等。
風險化解基金成功應用的關鍵在于以下幾點:第一,共同出資。由企業和金融機構共同出資參與,從而獲得一個擁有共同利益的支持方和監督者。第二,運作原則應為“有限救助”“市場化運作”,不兜底、有條件的救助。風險化解基金針對臨時性重大風險,給予企業流動性支持,企業在恢復日常經營、脫離風險后,可以階段性提高對其出資比例的要求。第三,分類處置原則。區分企業債務風險類型,自身債務、或有債務、違規擔保或融資形成的債務等,其中,除自身債務外,其他債務支持力度可適當調減或增加對其出資比例的要求。第四,建立日常監督機制,制定風險評估體系。風險化解基金成員,需定期提交風險評估報告,從而實現“早發現、早處理”。
此外,可以建立金融風險化解保險等風險對沖制度,作為日常流動性支持,或建立區域風險準備金制度。由企業繳納保險費、購買風險對沖產品或計提準備金,當出現合約約定風險后,獲得一定規模的資金。此類方式,更加市場化,出險企業再次購買保險或風險對沖產品時,將需繳納更高的費用,從而實現倒逼企業加強日常流動性管理。
整體看,企業風險化解機制的目的,一方面在于及時化解企業出現的債務危機,另一方面在于促使企業加強日常流動性管理。
三、展望
(一)政府性債務風險管理將更加完善,進一步提高市場化、法治化
地方政府債務風險管理仍處在發展初期,從2014年開始的地方債務置換,到2020年開始的隱性債務化解,地方性債務管理相關制度不斷完善,制度約束性不斷加強,政府主動管理債務的意識有所提升。在發展中可以看到,財稅制度和投融資制度、政績考核制度中存在的問題,帶來過度融資的現象,目前,加強隱性債務管理,或將在一定程度上放緩投資,但進行“糾偏”是必要的。政府性債務的“金邊”屬性,是建立在財政投融資健康的基礎上。和企業融資市場一樣在經歷的是,對地方政府的信用質量評估,將逐步加強自身償還能力和化債能力的考量,建立包括信用等級在內的合理的、健康的信用體系,從而更好的對市場中的融資主體進行融資約束、定價以及風險轉移。
1、短期,政府隱債將顯性化或提前償還,債務風險應急處置制度或完善,加強日常流動性管理
短期內,由于制度尚在探索期,對地方政府債務風險的處置或以較為溫和的方式進行。從2021年選擇廣東和上海兩地作為隱性債務清零試點城市,也可以看出,就“糾偏”力度較為溫和。從目前看,雖然各地政府明確約定由事業單位和融資平臺公司自身運營收入還本付息的存量債務,不納入政府債務范圍,仍由企事業單位自身運營收入安排償還。但相關企事業主體的面臨投資和融資雙重壓力,部分主體償債能力很有限,尤其是縣級主體。此輪“隱性債務風險化解”將推動企事業單位進行債務重組,在一定程度上降低債務壓力,避免對當地經濟和社會帶來巨大沖擊。考慮隱性債務化解需要的時間較長,不宜“一蹴而就”,而目前相關風險有所加強,88號文中關于強制財政重整的觸發條件僅涉及顯性債務,一方面,后續或對此進行完善,以更全面地對風險進行識別,“有病看病,無病防身”,加強日常流動性風險管理。另一方面,將加強問責機制,進一步提高地方政府債務管理的法治化、市場化程度,堅守“中央不救助”原則,強化履約意識。
需要注意的是,財政重整具有“快、準、狠”的特征,可以讓考核指標很快降低到警戒線以下,但需要注意風險評估是動態的,政府要平衡恢復投資建設后的支出壓力。對于經歷過重整的地區,更加需要做好財政收支安排,穩妥處置在建項目投資和新增投資,不走粗放式發展的老路。未來,需對財政重整計劃制定和“退出”財政重整條件等方面進行完善,避免政府習慣于使用“快速藥”,而忽略治理根本性問題,加大政府與債權人、民眾之間的矛盾。以安岳縣為例,2019年的財政收入執行報告顯示,當年地方政府債務利息支出占比有明顯下降,但2021年政府性基金收入與支出出現明顯下滑,本年的利息支出隨債務的增加可能出現上升。同時2021年,安岳縣債務余額明顯增加,后續的利息支出壓力將有所加大,日常流動性管理壓力依然很大。

資料來源:公開資料,中證鵬元整理
此外,城投公司轉型或清退的步伐將加快。目前根據當前的政策基調,對于弱資質城投公司的再融資限制較為嚴格,尤其區域政府債務率高于200%的地區,要結合區域政府債務率,對其新發債券規模和用途進行限制。整體看,政府性債務管理從顯性債務擴大到隱性債務的步伐加快,也將推進城投公司的業務轉型,對此,需要加快對轉型效果的實質性評估,避免“舊瓶裝新酒”。同時,需要理性看待和面對融資收縮帶來的建設放緩、債務違約等問題。不能“出錯”的孩子,不能健康成長,我們需要做的是如何在“出錯”后合理的改正。
2、長期看,政府投融資制度將逐步完善,政府風險管理將更加市場化、法治化
隨著推動政府性債務顯性化,將降低債務管理難度,但同時會加大政府平衡經濟增長和償債壓力的難度,限額管理或出現一定調整。同時結合三年國企改革,將逐步完善地方政府投融資制度和績效考核制度,實現項目分類融資、建設和風險分類處置,政府風險管理將更加市場化,地方建設“量力而行”。此外,地方財政重整雖會引起地方政府、債權人及民眾之間的沖突,未來需完善財政重整計劃制定的相關規程,平衡“經濟安全”和“公平”的關系,提升政府風險管理法治化。
(二)企業債務風險化解,仍需要探索市場化的約束機制
隨著風險化解機制的建立,金融債委會等制度的完善,企業債務風險處置的效率將有所提升。一方面,企業可以獲得及時的流動性資金,化解短期債務風險;另一方面,隨著企業加強流動性風險管理,暴露風險的級別或有所降低,“突發型”“重大型”風險將有所減少。目前,針對國有企業風險化解的政策相對較多,但仍處于初探階段,未來針對民營企業的紓困機制,也需加快推進,如何建立一個良好的風險轉移機制,需要完善仍市場化定價和監督機制。
注:文章為作者獨立觀點,不代表資產界立場。
題圖來自 Pexels,基于 CC0 協議
本文由“中證鵬元評級”投稿資產界,并經資產界編輯發布。版權歸原作者所有,未經授權,請勿轉載,謝謝!
原標題: 從財政重整,看企業債務風險化解

中證鵬元評級 











