專注企業債務紓困與價值重組的實戰筆記?服務銀行、AMC、政府平臺及民營企業?涅槃貸 3.0 開創踐行者?以 “鐵算盤、鐵賬本、鐵規章” 重塑信用。
作者:rating狗
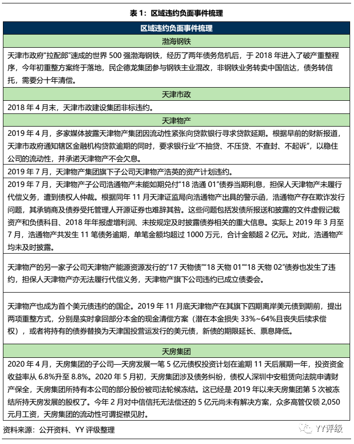
來源:YY評級(ID:YYRating)
01 天津的GDP失速與區域違約
天津,天津衛,明成祖朱棣“天子渡津之地”,在百年近代史上亦扮演了重要的角色。天津是東北、西北、華北的主要出海口,傳統的工商業大都市,在現代規劃里為環渤海經濟圈中心,也是京津冀都市圈的核心城市。天津港位列世界十大港口之一,陸路上早早就連入了京九線、京廣線的東部鐵路網里,外擁北方最大港口,內有陸路交通,天津在地理區位和國家戰略定位上擁有其獨特的優勢。
但是縱觀天津近年發展,“失速”問題最直觀地反映在了GDP上。距離天津與深圳、重慶、蘇州一同邁入“萬億俱樂部”已經過去9年,如今深圳、重慶已晉升“2萬億俱樂部”,蘇州2019年GDP為1.93萬億元,增速為6%。反觀天津,2017年GDP增長失速至3.6%,增速在全國31個省及直轄市墊底;而后又經歷了兩次GDP向下修訂:2018年對2016年的濱海新區GDP擠水分,從10,002.31億元調整為6,654億元,縮水三分之一;2020年對2018年的天津GDP擠水分,擠掉5,447億元,縮水規模排全國第二;2019年天津GDP為14,102億元,擠掉2018年水分后實際增速也僅4.8%,與深圳、重慶已不可同日而語。

從三大需求對GDP貢獻度來看,天津是投資驅動型的發展模式,自2009年起至2014年每年的投資率(資本形成總額/GDP)均在72%以上,而2009年也正是濱海新區拉開改革、開發開放序幕的第二年。
基建開發如火如荼帶來債務規模的擴張,2019年末天津市地方政府債券余額為9,433億元,此為顯性債務;區域內城投債券余額為4,486億元,此為隱性債務的一部分。此前,YY團隊曾分別采用負債端和資產端資金來源兩種方法對省級單位的隱性債務進行了測算,負債端測算得到天津2018年末隱性債務余額為1.878萬億元,資產端測算得到1.702萬億元。以債務率指標對全國31個省級單位進行橫向對比,天津的區域債務總額/公共財政收入比率為391%,相對債務壓力排名靠前。

從隱性債務結構來看,根據之前YY團隊測算,天津的隱性債務中非標占比高達42%,或反映了正常融資渠道受到一定阻滯。縱覽區域輿情,天津的負面消息頻頻挑動著投資者的神經,區域城投利差持續走闊,市場存在規避與觀望情緒。

增長失速、GDP擠水分、區域債務負擔重疊加違約、破產等負面輿情,處于京津冀都市圈核心的天津衛緣何走到這一步?
02 天津為何走向低迷
2.1 產業結構偏重,產業轉型任重道遠
天津對GDP縮水原因的解釋是:一為數據參水;二是對落后產能的淘汰,關停小散亂污企業,淘汰僵尸企業,全面解決“鋼鐵圍城”、“園區圍城”等舉措。
從這個解釋出發,由表及里地分析天津發展中的問題,“落后產能”“園區圍城”折射的是產業結構問題。
天津是老牌工業城市,而工業產值中的絕大部分比重來自于重工業。在2019年規模以上工業增加值中,石化、鋼鐵、冶金等重工業占比仍然較高。
區域代表企業包括海油工程、天津一汽、天津港、中環股份等。天津的地理區位適合石化產業的發展,石化為主的重工業模式也曾在某一階段推動了經濟的躍進,但也為社會帶來了極大的負外部性,2015年“8·12天津濱海新區爆炸事故”留下慘痛的回憶和教訓。自2017年起《天津石化產業調結構促轉型增效益實施方案》等文件相繼出臺,要求“加快淘汰落后產能”,推進供給側改革。天津重工業產業的環境發生了很大變化,從統計公布數據中可見近兩年石油天然氣及相關產業出現了不同程度的負增長。


鋼鐵行業也受到“環保限產”影響,2019年5月印發的《2019年度打好污染防治攻堅戰工作計劃》指出,“突出單位面積排放強度管控”,市7家鋼鐵集團保留4家,推動江天重工、天豐鋼鐵、軋三鋼鐵整體退出。環保限產來襲,工業跳水,暴露了天津產業結構重工業占比高的短板。
另一方面,享受重工業投資帶來的增長紅利的同時,對原有產業形成倚賴,便擠占了經濟轉型和產業升級的空間。近年來發展勢頭良好的城市,如深圳、杭州,多以新經濟為增長引擎,而天津第三產業增加值直到2014年才超過第二產業,新舊產能轉換的步子邁得還是沉重而遲緩了些。
天津經濟結構的另一個問題是民營經濟比重低。天津市委書記李鴻忠曾在2017年的民營經濟工作會議上坦陳,天津市民營經濟規模偏小、活力不足,影響了全市經濟結構優化、體制機制改革、社會財富增加和群眾收入提高。根據統計數據,2018年民營經濟增加值占GDP比重為45.5%;目前注冊地位于天津的56家A股上市公司中,以實際控制人為個人劃分,民營資本的公司為22家,占比不足四成。而杭州、蘇州上市企業中民企占比均超過70%。
產業和經濟結構問題的一個后果便是區域產業發展的質量與動力與其他城市逐漸拉開差距,從兩個數據維度可以管中窺豹。一是財政質量,天津的地方稅收收入,無論是占地方公共財政收入的比重,還是與GDP對比,均明顯低于上海、北京的水平。二是區域內上市公司的數量,側面刻畫了區域內企業的競爭實力,天津也是遜色于同為二線城市的杭州、蘇州和成都。


另一個相輔相成的后果是人口流出。天津近年來常住人口增長率下滑至人口自然增長率以下的水平,說明人口正在逐步流出,這其實也反映了區域產業發展不佳,對于人才的吸引力逐步下降,根據中指研究院數據,2019年天津優質寫字樓的整體空置率竟然高達42.6%。雖然2018年天津政府推出了“海河英才計劃”,為戰略性新興產業發展需要,對所需人才落戶進行現金獎勵,但仍然要面臨各城市搶人大戰的激烈競爭。

2.2 國企改革進度不及預期
天津的經濟結構國企占比較大,這么多年發展下來,天津的老國企面臨著不夠市場化、體制機制不靈活、攤子大、效率低、債務多等多種歷史遺留問題。天津國企混改自2017年中拉開序幕,從市政府和市國資委的招商力度和數量來看,上層對于國企混改的決心并不小。
自2017年中起推介會年年開,招商的混改項目年年有,梳理相關新聞:
2017年6月的融洽會上推出40多家市屬集團的194個國企混改項目,預計引入資金約1100億元,其中一級企業混改項目有17個,包括天津一商集團、天津旅游(控股)集團、天津房地產集團、天津住宅集團、天津醫藥集團、天津能源投資集團、北方國際信托、天津農商行、渤海輕工投資集團和天津天保控股等。
2018年11月集中推介展示了天津24個一級市管國企混改項目。
2019年1月集中推介展示了21個一級市管企業混改項目。
2019年9月推出58個國企混改項目,其中包括18個市管企業項目。
直到最近的2020年3月推出19家市屬集團的60戶精品國企混改項目。
但是從進程來看,天津國企改革道阻且長。以市管企業為例,2018年完成6家市管企業集團層面混改,2019年完成7家,2020年1-5月完成2家。2020年3月的推介項目中,早在2017年就開始啟動的天房集團、天津醫藥集團、天津能源投資、渤海輕工投資集團依然位列其中,進度可能甚至弱于改革初衷。

為加快混改進程,天津市國資委改組組建了津聯控股、泰達控股、津誠資本、津投資本等國有資本投資運營公司,授權這些平臺公司操盤相關集團的混改工作。以泰達控股為例,天津泰達投資控股有限公司是天津市資產規模比較大,涉足產業較多的國有企業,以參控股的方式涉及實業、金融、房地產、公用事業、物流等多個板塊,大部分收入由商品銷售(主要是天津鋼管,2018年11月末完成混改出表)貢獻,其余業務表現平庸;公司整體債務負擔重,截至2020年3月末帶息債務規模1474.5億元,永續調整后負債率約78.37%。

泰達控股上層對于混改不可謂不重視,董事長自2016年每月召開例會推動混改工作,2017年明確混改工作時間圖,全年混改任務目標被制成展板掛在領導班子辦公室的墻壁上,旗下多家子公司啟動混改,但是已完成的市管企業項目僅包括上表中的北方國際信托、天津鋼管和天津信托,其余均進展緩慢:
主營房地產開發的泰達建設于2018年7月啟動混改,承擔著天津國企改革“試水”的任務。泰達建設早在2012年曾陷入“為私企還債導致20億元國有資產流失”“天津項目擱淺13年未完成開發,轉讓凈虧12.6億元”的輿論漩渦,其“13泰達建設債”后來被股東泰達控股繼承。財務數據顯示,公司2018年資產總額176億元,負債總額146億元;營收規模11億元,凈利潤虧損2億元。2019年5月,泰達建設在天津產權交易中心掛牌。
最初混改方案擬以增資擴股和股權轉讓相結合的方式引入2家戰略投資者,計劃增資募集不低于11.17億元,用于補充流動資金和項目開發建設;股權轉讓募集不低于11.13億元,為使國資方收回投資。市場猜測“白衣騎士”為香港黑石集團,但是掛牌3個月無人問津。同年10月旗下上市公司“ST津濱”公告稱泰達建設已征集到2名意向戰投方,分別是天津津聯海勝混改股權投資基金合伙企業(有限合伙)和天津中科泰富投資合伙企業(有限合伙),但兩家都有國資背景,頗有被政府拉來接盤的意味。若混改成功,雙方各持股40%、30%,實控人未必發生實際變化,目前混改仍未落地。
2018年4月首次掛牌的星城發展,計劃以12億元底價轉讓56%股權,二次掛牌均無疾而終,仍存在于2020年3月的推介項目榜單之中。2018年同批推出的中非泰達、泰達綠化也無實質進展。
已完成的天津信托混改歷程也可謂一波三折:天津信托于2017年正式啟動混改事宜,于2018年4月首次掛牌,但當年卻遭遇三度延期,延長原因均為“未征集到合格意向投資者”,無奈于2019年1月撤牌。當時內部人士向媒體透露失敗原因有二:一是由于之前的掛牌方案將天津信托的混改和第一大股東海泰集團合并混改,資金量需求較大,難以找到能夠付出較大投資體量的投資人;二是國家政策逐步趨嚴,監管機構對股東準入標準的把控也更加嚴格,混改方案并未得到市場認可。
具體而言,當時天津信托的主要股東為:海泰集團持股51.58%、天津市泰達國際控股(集團)有限公司持股42.11%。最初的部署為擬引入3家戰略投資者,共計整體持股比例為39.73%。而戰略投資者Ⅰ對應持股比例7%;戰略投資者Ⅱ對應持股比例18%;戰略投資者Ⅲ對應持股比例14.73%。其中,持股比例為7%的戰略投資者Ⅰ應同時參與海泰集團增資擴股與股權轉讓項目。在引入戰投成功后,海泰集團仍然繼續持有天津信托23.08%股權,仍為其第一大股東。
從最終的摘牌結果來看,上實集團合計以94.09億元的價格,分別取得泰達控股轉讓的26%股權、海泰集團轉讓的51.58%,合計持有天津信托77.58%股權,可見天津國資委最終放棄了控股權才換得混改成功,過程中的拉扯和博弈可見一斑,從首次掛牌到摘牌歷時近2年。
泰達控股的混改之路為天津國企改革進程的一個縮影,背負2,868億元總負債的渤海鋼鐵從陷入債務危機到破產重組方案落地用了4年;天房集團債務高達1,800億元,與保利、萬科、碧桂園等房企的混改方案均無結果。天津混改“口號響”“雷聲大”,但在操作層面似乎總差了一口氣,著實讓市場擔憂。混改之路道阻且長,只能寄希望于隨著近年來混改成功項目增加,領導班子能不斷積累經驗,在與市場的接觸中轉化思路,天津國企混改的市場化程度可以進一步加強了。
03 區域展望
天津區域確實問題重重,產業結構中重工業占比較重,經濟結構上民營經濟活力不足,地方舉債規模和壓力較大,負面輿情較多,國企負擔重改革步步維艱。過去投資驅動的發展模式似乎走到了拐點,近年來整體經濟增長乏力。
但是從GDP兩次擠水分以及政府層面的政令舉措來看,天津市已經直面問題,奮力整治與改革。體制內旗幟鮮明地反腐、整頓作風,2018年查處形式主義官僚主義、不作為不擔當問題2,652起,處理4,304人,其中市管干部55人。營商環境上推出“天津八條”“民營經濟19條”等措施,激發民營經濟的活力。
產業結構上,一方面進行供給側改革,淘汰落后產能,化工廠搬家,完成60個工業園清理整合,盤活示范工業園區低效閑置土地2679畝。另一方面培育新動能,2019年著力打造新一代人工智能、生物醫藥、新能源、新材料4個主導產業。從經濟數據上看,2019年,規模以上工業中戰略性新興產業增加值增長3.8%,高技術產業和戰略性新興產業增加值占規模以上工業增加值的比重分別為14.0%和20.8%。規模以上服務業中,新服務、高技術服務業、戰略性新興服務業營業收入分別增長14.8%、19.3%和12.4%。服務業增長較快,工業中新興產業占比仍有較大的提升空間。
城投債務方面,近期YY線上調研了解到,城投的融資受到政府層面的強管控。問題的確是很嚴重,但是直面問題可能是解決問題的第一步。
種種跡象表明,區域內正努力追求邊際改善,但是無奈歷史遺留問題太多,改革的成果仍需交給時間檢驗。
本文是對天津城投梳理的一個綜述性思考,后續我們會結合區域、平臺定位,對區域平臺深入梳理。也許天津更需要走出來和讓投資人走進去,傳達不一樣的改革形象,危中有機。
注:文章為作者獨立觀點,不代表資產界立場。
題圖來自 Pexels,基于 CC0 協議
本文由“YY評級”投稿資產界,并經資產界編輯發布。版權歸原作者所有,未經授權,請勿轉載,謝謝!
原標題: YY區域思考:天津面臨的問題和挑戰

YY評級 











