專注企業債務紓困與價值重組的實戰筆記?服務銀行、AMC、政府平臺及民營企業?涅槃貸 3.0 開創踐行者?以 “鐵算盤、鐵賬本、鐵規章” 重塑信用。
作者:李昕、丁江瀅
來源:零壹財經(ID:Finance_01)
摘要
√ 2006年后,我國中央及各地方政府開始出臺一系列信創支持政策,隨著信創產業的不斷完善和發展,中央及各地方政府出臺的信創政策也逐年增多。據統計,廣東省、天津市、湖南省等地出臺的信創相關政策最多。
√ 2021年,中央及各地方政府出臺的信創相關政策中,“十四五”規劃及“十四五”專項規劃類型政策最多,由此可見,信創在“十四五”發展中的重要地位,以及“十四五”對信創發展起著較為重要的引導作用。
√ 在國務院各部出臺的信創相關政策中,網絡安全和信息安全被授予了很多關注,多個地方政府也將網絡安全和信息安全列入地方信創發展重點中,可見網絡安全和信息安全在整個信創產業中的重要性以及其未來發展空間的廣闊性。
一、信創政策發展整體情況
(一)2019年后,信創相關政策呈階梯式增長
(二)“十四五”引領信創產業大踏步前進
(三)“中國信創谷”、“信創云”等詞成2021年信創熱點
二、國家信創政策普查
(一)網絡安全和信息安全成信創發展主旋律
(二)信創產業助力數字化轉型
三、各地方政府信創政策普查
(一)廣東省、天津市、湖南省等地出臺信創相關政策最多
(二)各地方信創發展重點各不相同
四、總結
附錄一:國家信創相關政策匯總(截至2021年12月)
附錄二:全國各省市信創相關政策匯總(截至2021年12月)
信創,即信息技術應用創新產業。信創這一概念起源于2006年,國家當時關注到了國內信息產業發展受阻的問題,并發布了《國家中長期科學和技術發展規劃綱要》。該綱要提出“突破制約信息產業發展的核心技術”、“提高自主開發能力和整體技術水平”等一系列發展思路。可見信創產業的發展并不是異軍突起的,如今信創產業得以如此快速發展并在全國范圍內布局是具有一定性和可預見性的。
信創一詞正式出現是源自于2016年國內一批專業從事軟硬件關鍵技術研究及應用的單位共同發起成立的一個非營利性社會組織—信息技術應用創新工作委員會,簡稱“信創工委會”。
政策是驅動信創產業發展的最核心因素之一。那么,我國的信創政策發展歷程是怎樣的呢?各地方政府在其中扮演著怎樣的角色?近幾年信創重點發展方向及預期未來發展熱點又是怎樣的?為了全面、深入地了解信創政策發展狀況,零壹智庫從中央及各地方政府網站中獲取99部信創相關政策,并從信創發展方向、信創產業園建設情況等維度進行進行分析。
2006年開始,國務院開始出臺一系列信創相關政策,從信息安全等領域開始布局。隨著信創產業的不斷完善和發展,中央及各地方政府出臺的信創政策逐年增多,各地方政府對信創的重視程度也逐年增加。自進入“十四五”時期以來,我國各地政府發布多部信創相關“十四五”規劃,可見,“十四五”對各地信創產業發展具有重要的推動作用。
(一)2019年后,信創相關政策呈階梯式增長
2006年,我國開始在信創產業摸索前行,中央也開始出臺一系列支持政策。2019年,我國正式提出發展信創產業,信創相關政策也如雨后春筍般相繼出臺。在中央政策的影響下,各地方政府紛紛出臺信創相關政策,給予信創高度關注,力求在新一輪發展潮流中搶得先機。
據零壹智庫不完全統計,2006年到2021年,中央及全國各地方政府共發布信創相關政策99部,其中,國家層面政策27條、地方層面政策72條。自2019年信創政策的“大爆發”,之后三年間,信創相關政策呈階梯式增長,尤其在 2021年,僅一年,全國出臺的信創相關政策文件就已達45份。隨著信創產業的逐步發展,國家和地方對信創的范圍、實施力度等有了更高的要求,信創產業發展正在全國范圍內如火如荼地進行。
圖1:2006-2021年中央及各地方政府出臺信創相關政策數量變化趨勢

在99部信創政策中,含有“十四五專項規劃”詞條的政策數量占比為14.14%,“十四五規劃 ”占比為5.05%。自“十四五”規劃發布的短短一年內,全國共發布了19部與信創相關“十四五”規劃和“十四五”專項規劃。2021年是“十四五”的開局之年,亦是我國全面建成小康社會并乘勢而上開啟全面建設社會主義現代化國家新征程的第一年。在這樣一個承上啟下的關鍵一年里,我國及各地方政府將信創放在了“十四五規劃”的重要位置,可見信創在國家發展戰略中的地位,由此可以預見,“十四五”將帶領著信創在新征程中不斷發展。
雖然信創產業如今大熱,但鮮有政府出臺信創專項政策,目前僅有廣州市工業和信息化局出臺的《廣州市軟件和信創產業鏈高質量發展三年行動計劃(2021-2023年)》。信創產業的發展并不久遠,相信隨著信創的進一步發展,其重要性會更加凸現,政府的關注度和重視程度也會大幅提高。

2021年,全國共出臺45部信創相關政策。從各政策中信創相關內容中可以看出,“信創產業園”、“中國信創谷”等常伴隨著“信創”一詞出現。其中,出現頻數最多的要數“中國信創谷”,2021年,天津市政府出臺7部政策要求盡快建設“中國信創谷”,并制定了長達三年的“中國信創谷”建設計劃。
信創在地方發展中的重要性在不斷顯現,各地也紛紛建立信創園、中國信創谷等一系列信創基地,力求在當地建立起信創生態,帶動當地經濟發展。與此同時,在2021年,“信創+”、“信創云”等新概念紛紛涌現,信創產業進入新一輪發展階段,預計2022年,“信創+”、“信創云”將持續升溫發熱,繼續帶動信創產業發展。

據零壹智庫不完全統計,2006年至今,國務院各部門共出臺信創相關政策文件27份。其中,有11份政策文件重點提及“網絡安全”和“信息安全”,占總文件數量的40.74%。在2021年——信創發展的關鍵之年,國務院更是出臺兩份政策文件,再次強調網絡安全和信息安全的重要性。
在“2021中國數字生態英雄會”上,中國工程院院士鄔賀銓表示,網絡安全與信息安全是信創系統的使命所在。習近平總書記也曾指出,沒有網絡安全就沒有國家安全,沒有信息化就沒有現代化。因此,無論過去、現在還是未來,網絡安全和信息安全都是信創發展中至關重要的一環。如今中國信創發展仍處于起步階段,網絡安全和信息安全是信創乃至中國信息技術發展的基石,因此,在當前階段,當務之急是要重點發展網絡安全和信息安全,保證信創后續發展強有力地進行。



在2021年兩會期間,“數字化轉型”一詞多次被提到,并在《中華人民共和國國民經濟和社會發展第十四個五年規劃和2035年遠景目標綱要》中多次出現,可見其重要性。在2020年之前,數字化發展與信創早已有了聯系。2016年,國務院出臺《“十三五”國家信息化規劃》,要求到2020年,“數字中國”建設取得顯著成效,要求信息領域核心技術設備自主創新能力全面增強。2020年以后,中央更是直接提出“圍繞強化數字轉型”建設信息基礎設施,信創發展帶來“IT基礎設施”、“基礎軟件”、“應用軟件”、“信息安全”等方面的創新能力的提升,將賦能“經濟社會數字化轉型升級的能力全面提升”。

資料來源:政府網,零壹智庫
三、各地方政府信創政策普查
(一)廣東省、天津市、湖南省等地出臺信創相關政策最多
根據零壹智庫不完全統計,截至2021年底,全國各地方政府共出臺信創相關政策72份,其中,廣東省(12份)、天津市(10份)、湖南省(7份)位居前三位。同時,這些地區也是信創產業發展水平靠前的城市。這些地區出臺的信創政策展現了其對信創產業的重視,尤其是廣東省廣州市,該地區出臺了目前唯一一部信創專項政策,對其它地區的信創發展提供了一個全新的發展方案。

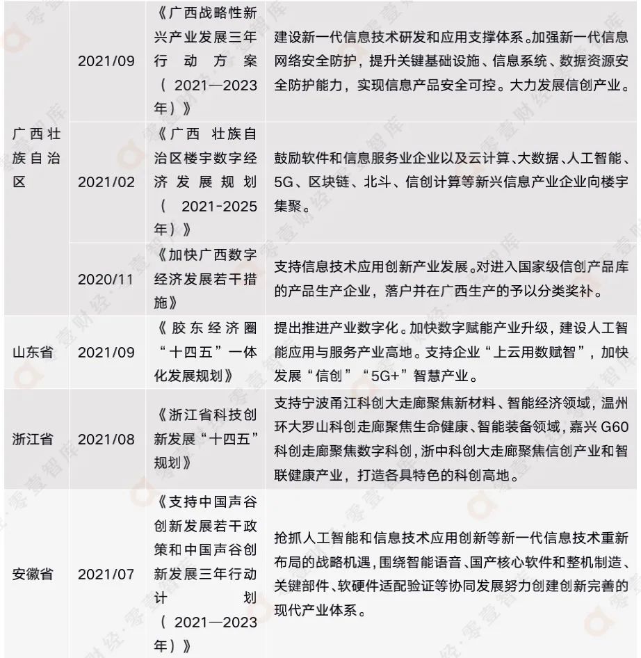
(二)各地方信創發展重點各不相同
隨著信創發展到了一定階段,各地政府對當地信創產業發展要求以及路線不可避免地發生了改變。根據各地方政府近兩年來發布的最新的信創相關政策文件可以看出,以浙江省、北京市、四川省為代表的省級行政區因地制宜,明確提出在當地建設信創基地,依托當地企業、科研院所等優勢,在當地建立信創生態,避免在信創發展中后期可能存在的受制于人的情況。以天津市、山東省、安徽省為代表的省級行政區則加速發展信創硬軟件,推進信創、人工智能、5G+等多熱門領域協同發展發展,力求在信息技術領域全方面、立體化發展。








注:圖表順序依政策發布時間降序排列。
總結上述信創相關政策,可以看出各地方的信創發展重點各不相同,并帶有其獨特的地區特色。地方信創發展重點主要包含四方面:信創軟硬件、信創政務、信息安全、信創云建設,重點發展信創軟硬件的研發和應用的地區有安徽省、北京市、湖南省、天津市,重點關注信創政務的地區包含福建省、廣東省、貴州省、上海市、云南省,重點發展信息安全的地區有福建省、廣東省、湖南省、吉林省、四川省,重點發展信創云建設的地區則有福建省、湖南省、寧夏回族自治區。



2006年以后,中央及各地方政府開始出臺一系列信創支持政策。信創政策在2019年迎來了“大爆發”,并在2019年至2021年間呈現階梯式增長,其中,廣東、天津、湖南等地出臺的信創政策最多,不同地區信創政策中展現地方信創產業發展方向也大相徑庭。
從2006年至今出臺的99部信創相關政策的政策類型可以看出,“十四五”規劃在信創發展中占據重要地位,引領信創產業快速發展。通過提取2021年信創政策中的信創關鍵詞可知,在2021年,“中國信創谷”、“信創云”等成為信創熱點,并預計在未來“中國信創谷”、“信創云”等概念將持續升溫發熱,繼續帶動信創產業發展。無論是中央還是地方政府發布的信創政策,其多次提到網絡安全和信息安全,多個省級行政區的信創發展重點也是網絡安全和信息安全,由此可以預見,網絡安全和信息安全在信創產業中的地位不容小覷,在未來,網絡安全和信息安全的市場仍存在巨大的發展空間。






附錄二:全國各省市信創相關政策匯總(截至2021年12月)













注:文章為作者獨立觀點,不代表資產界立場。
題圖來自 Pexels,基于 CC0 協議
本文由“零壹財經”投稿資產界,并經資產界編輯發布。版權歸原作者所有,未經授權,請勿轉載,謝謝!
原標題: 中國信創產業政策普查報告(2021)

零壹財經 











